HOME   LIST
‹–   –›

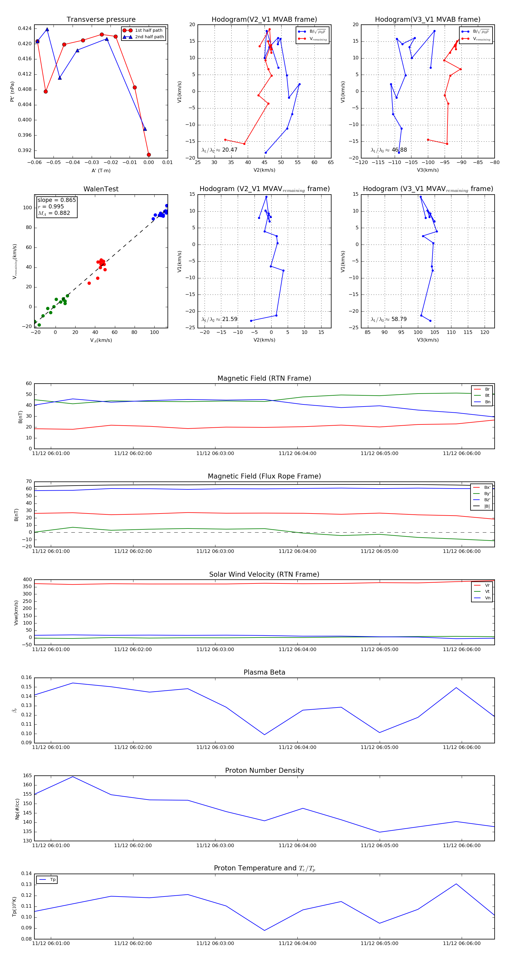
Flux Rope in 2018

Flux Rope Event 2018-11-12 06:00:48 ~ 2018-11-12 06:06:24 (337 seconds)


plot