HOME   LIST
‹–   –›

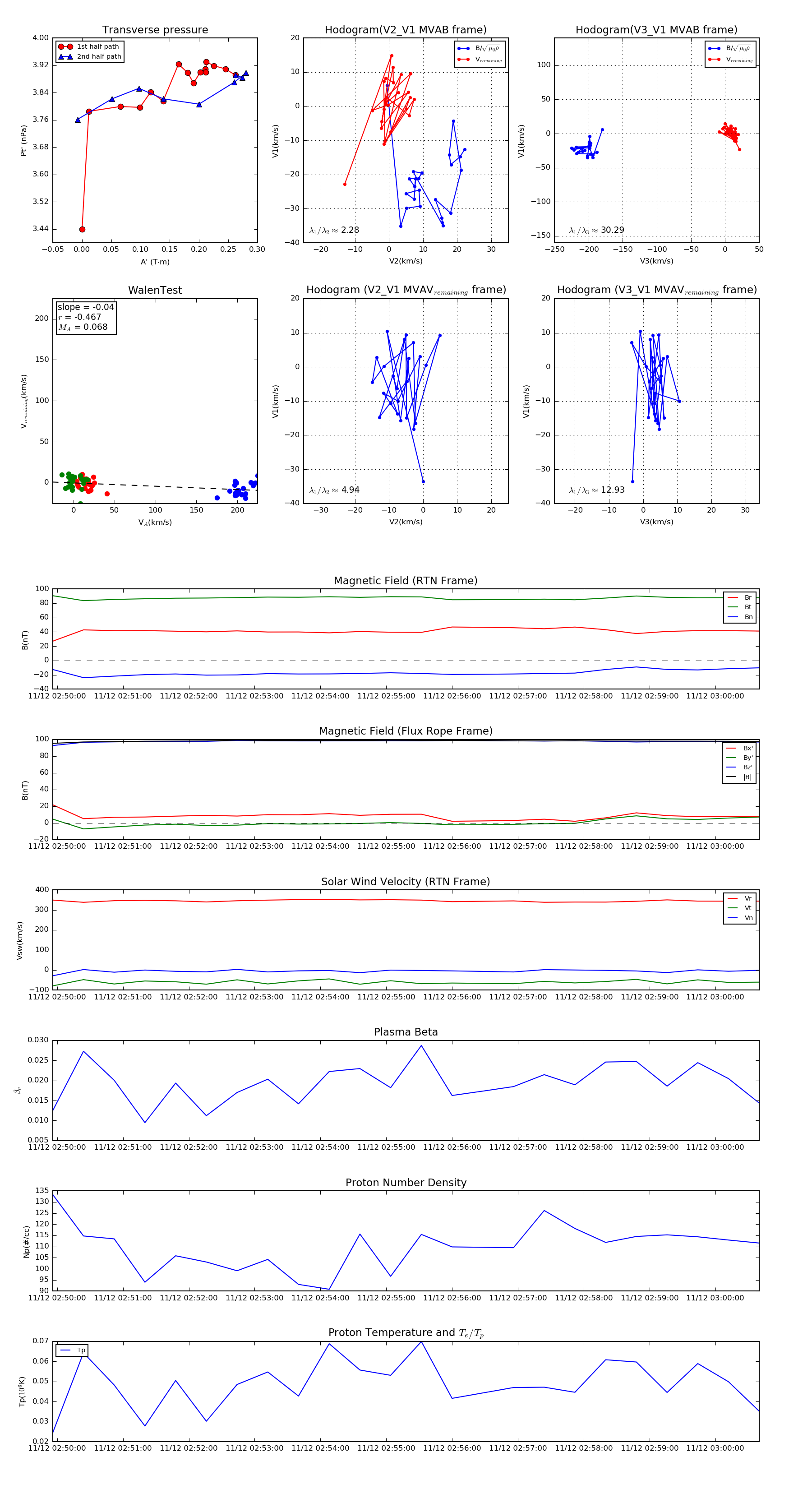
Flux Rope in 2018

Flux Rope Event 2018-11-12 02:49:56 ~ 2018-11-12 03:00:40 (645 seconds)


plot