HOME   LIST
‹–   –›

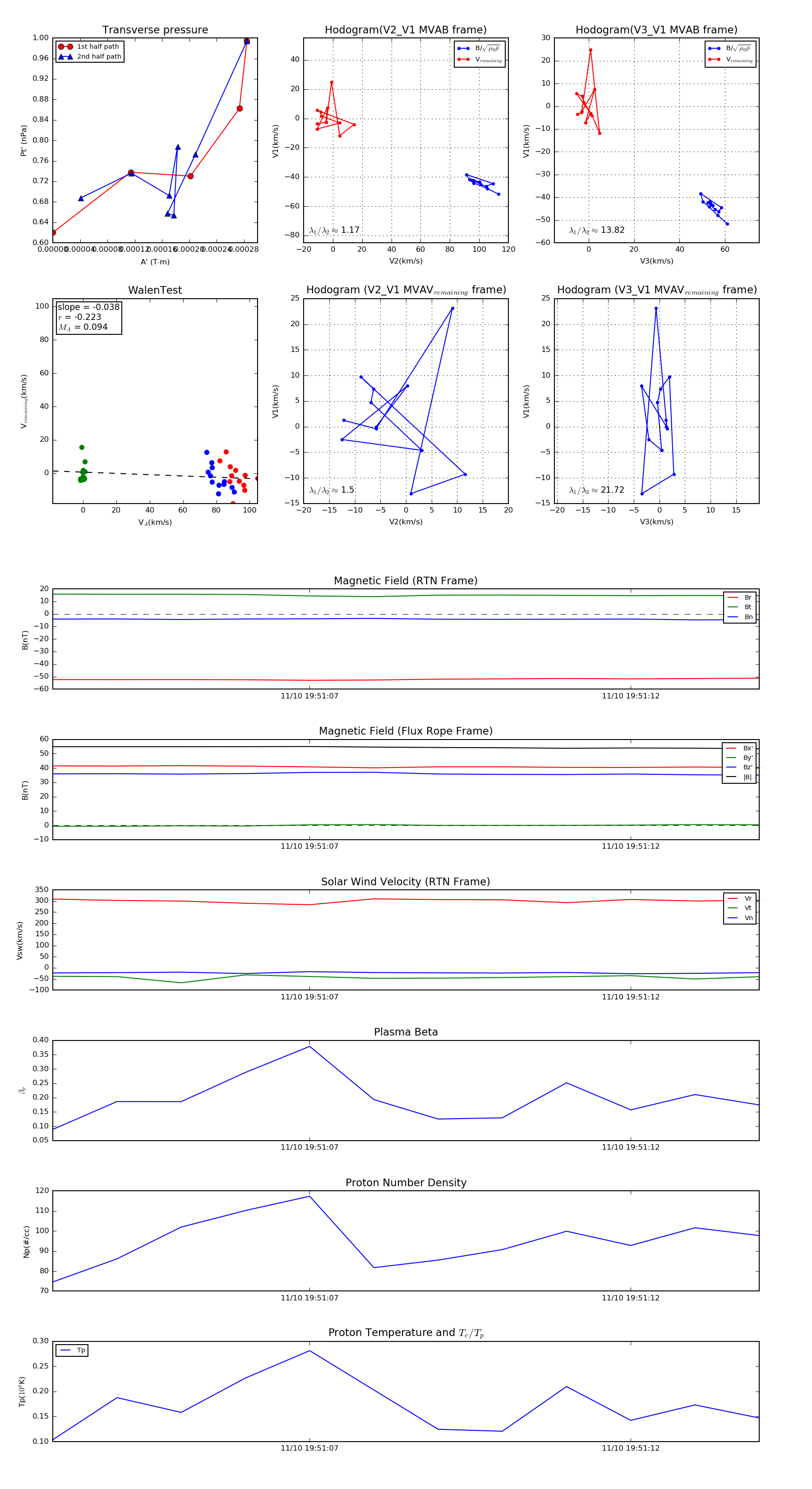
Flux Rope in 2018

Flux Rope Event 2018-11-10 19:51:03 ~ 2018-11-10 19:51:14 (12 seconds)


plot