HOME   LIST
‹–   –›

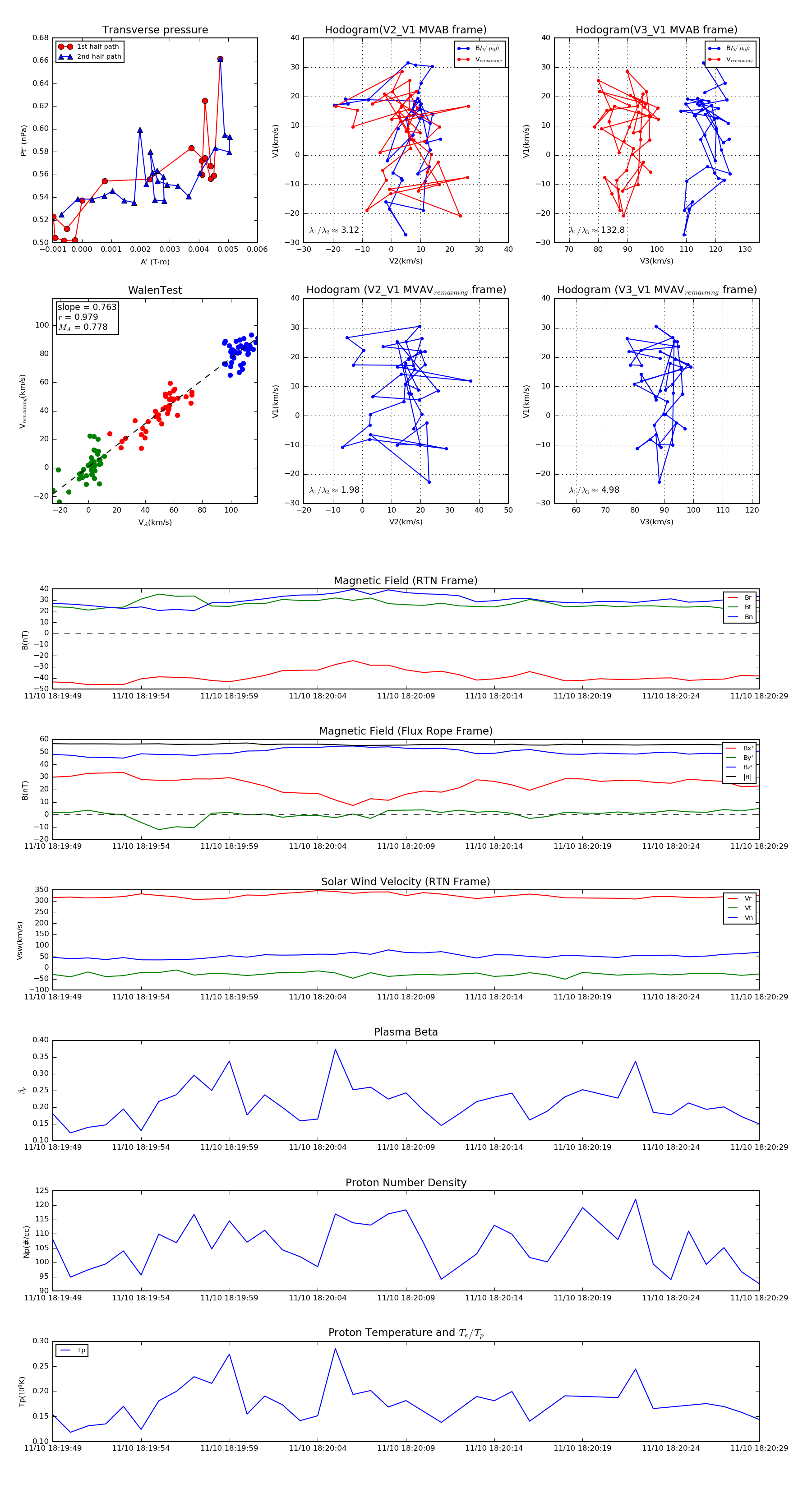
Flux Rope in 2018

Flux Rope Event 2018-11-10 18:19:49 ~ 2018-11-10 18:20:29 (41 seconds)


plot