HOME   LIST
‹–   –›

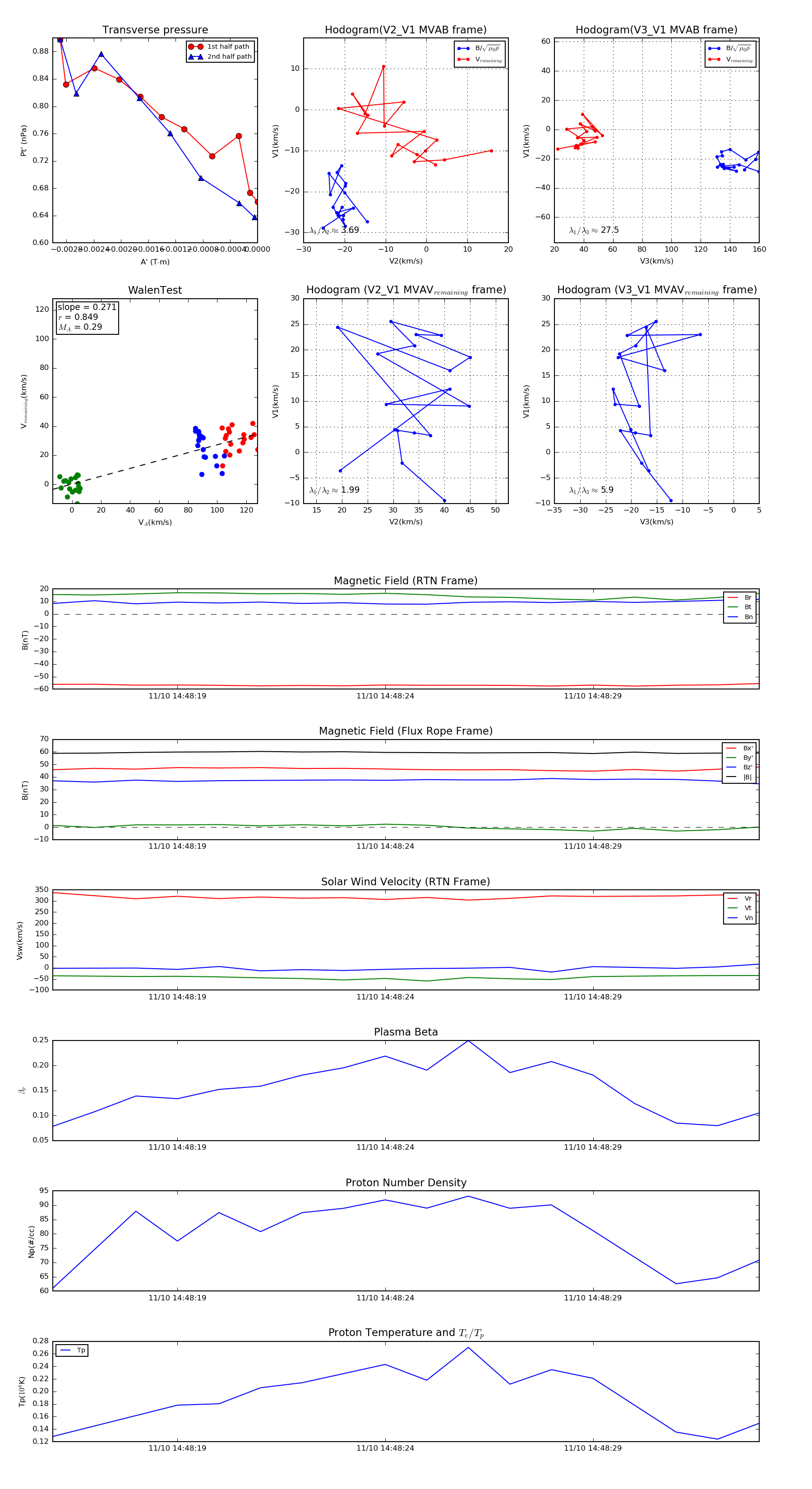
Flux Rope in 2018

Flux Rope Event 2018-11-10 14:48:16 ~ 2018-11-10 14:48:33 (18 seconds)


plot