HOME   LIST
‹–   –›

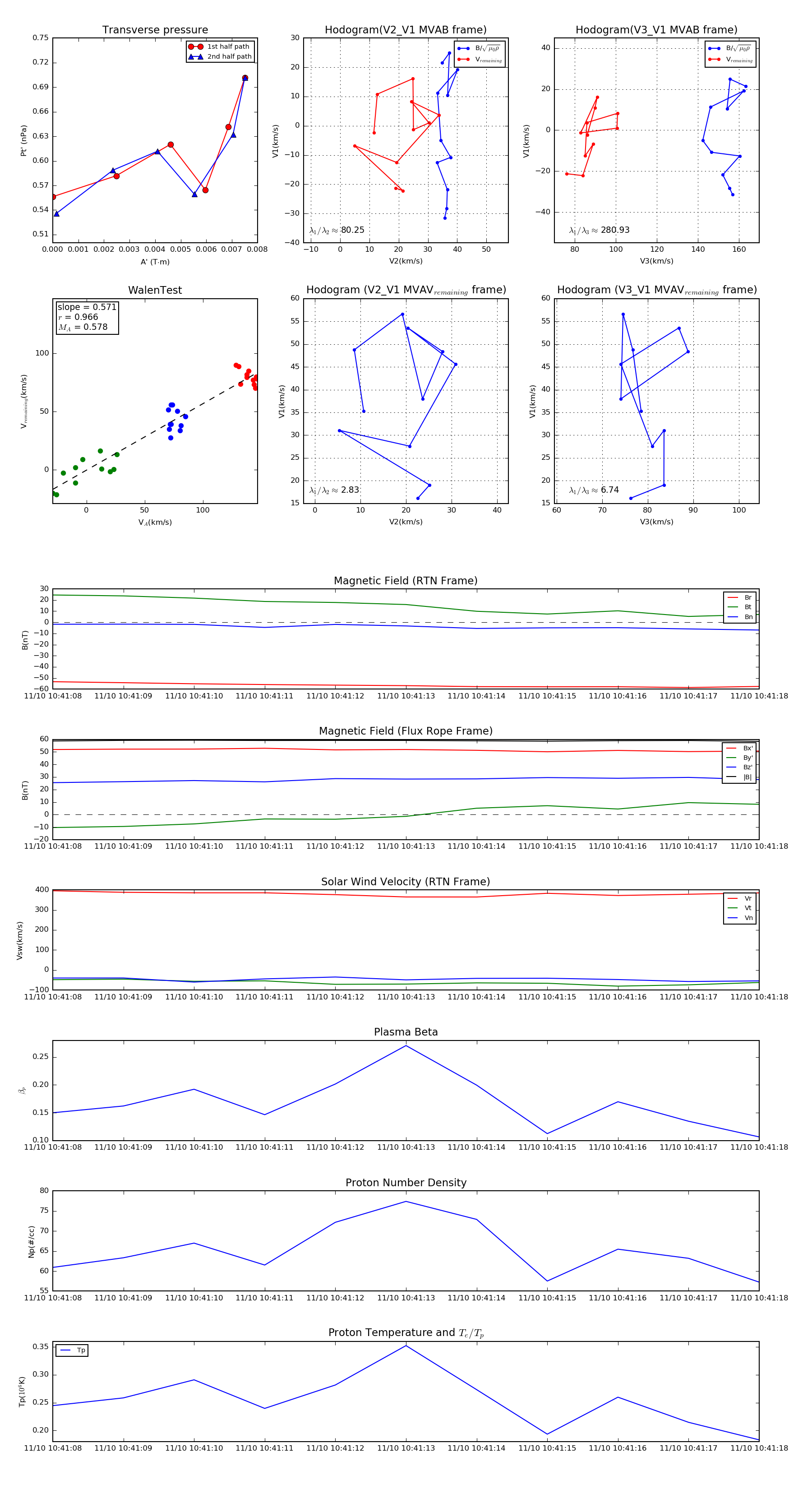
Flux Rope in 2018

Flux Rope Event 2018-11-10 10:41:08 ~ 2018-11-10 10:41:18 (11 seconds)


plot