HOME   LIST
‹–   –›

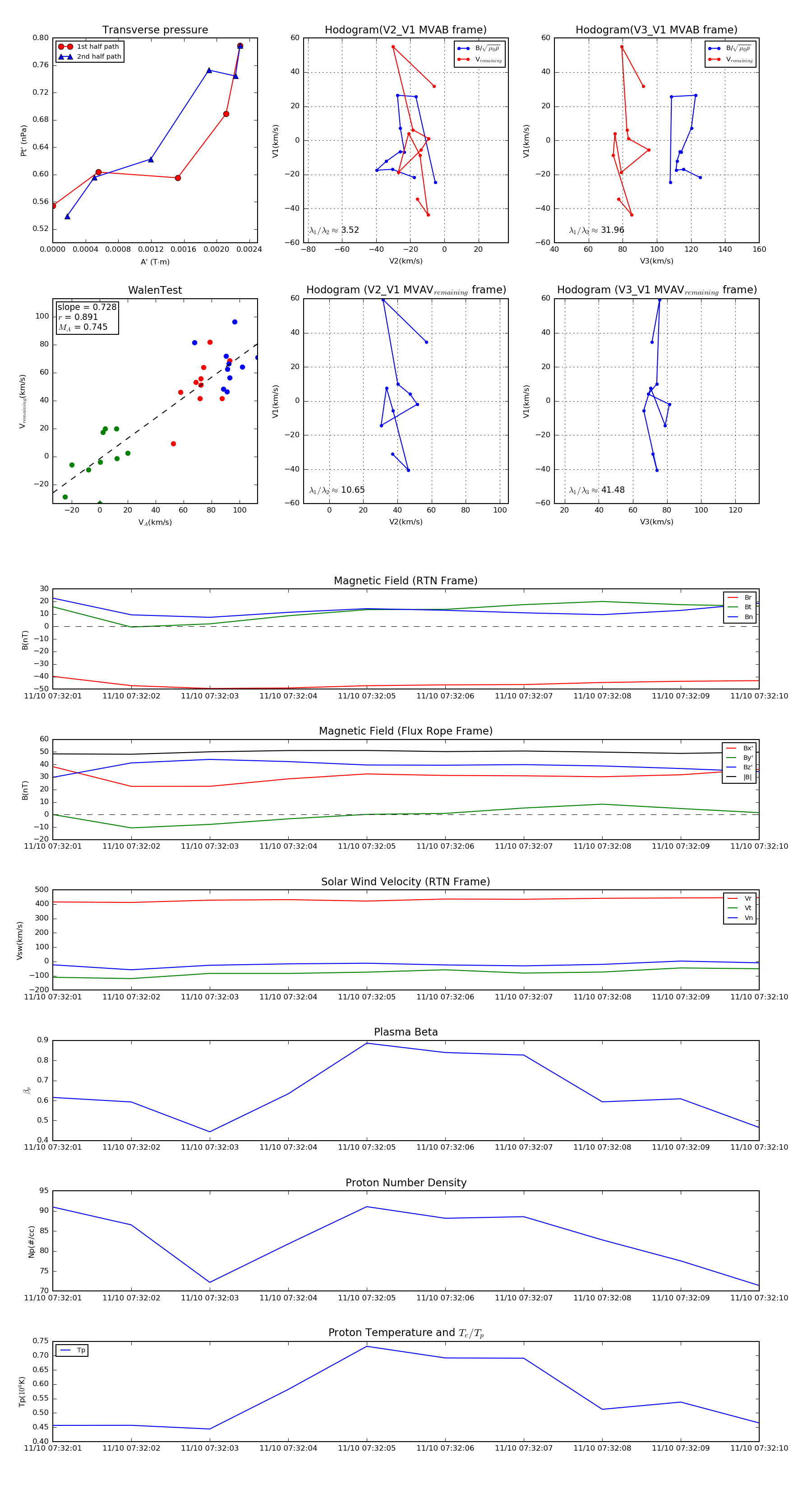
Flux Rope in 2018

Flux Rope Event 2018-11-10 07:32:01 ~ 2018-11-10 07:32:10 (10 seconds)


plot