HOME   LIST
‹–   –›

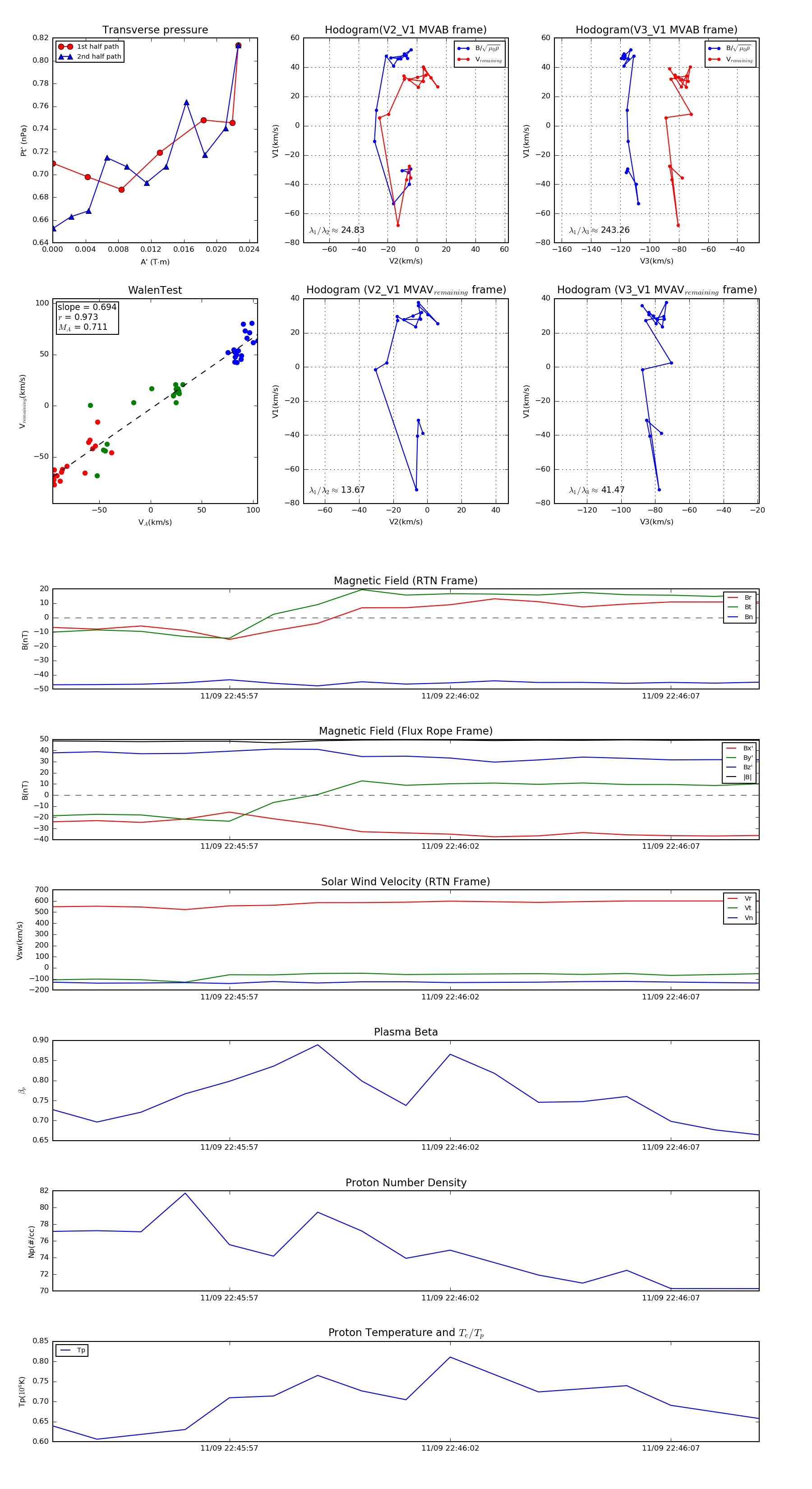
Flux Rope in 2018

Flux Rope Event 2018-11-09 22:45:53 ~ 2018-11-09 22:46:09 (17 seconds)


plot