HOME   LIST
‹–   –›

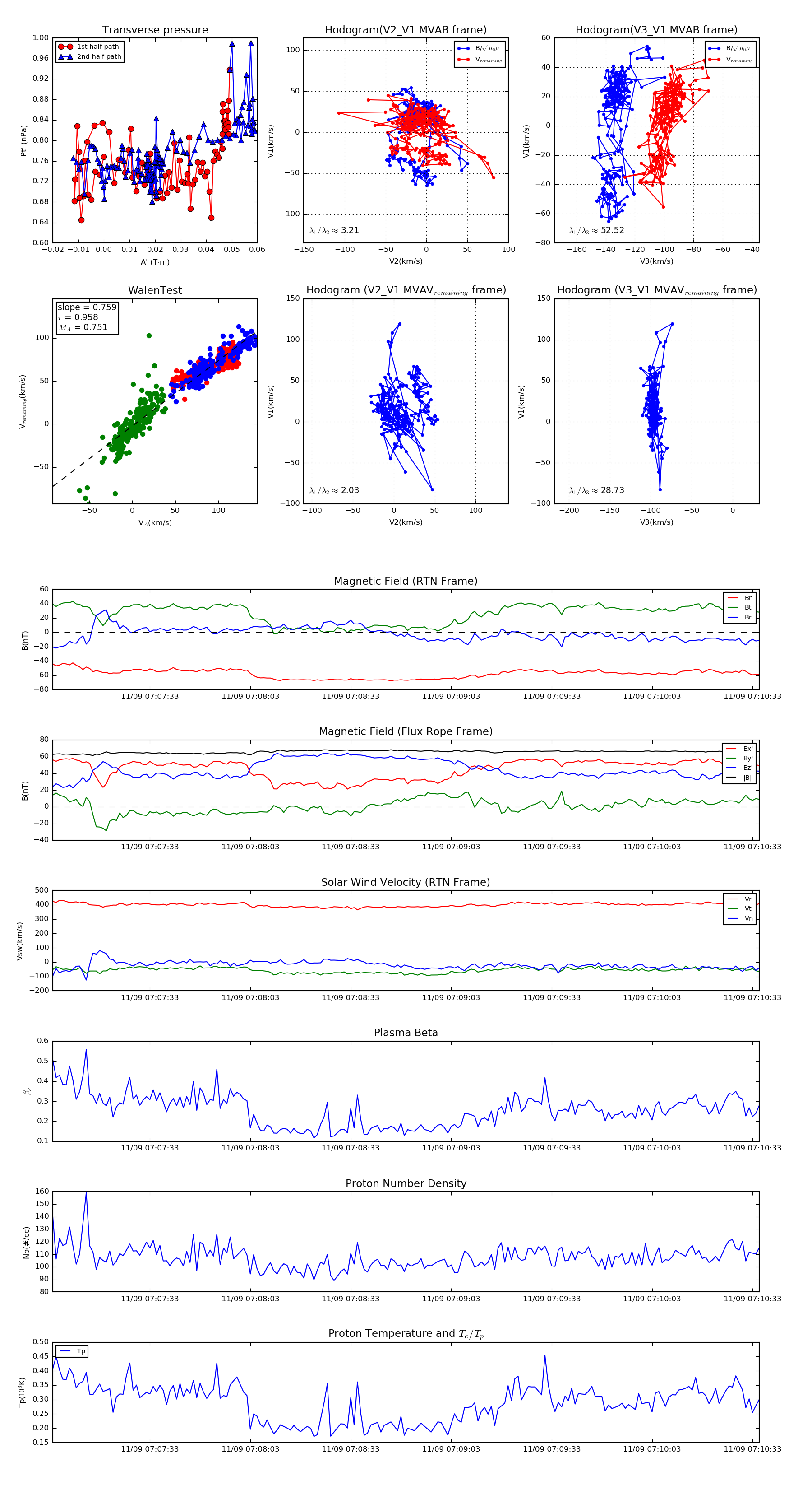
Flux Rope in 2018

Flux Rope Event 2018-11-09 07:07:04 ~ 2018-11-09 07:10:35 (212 seconds)


plot