HOME   LIST
‹–   –›

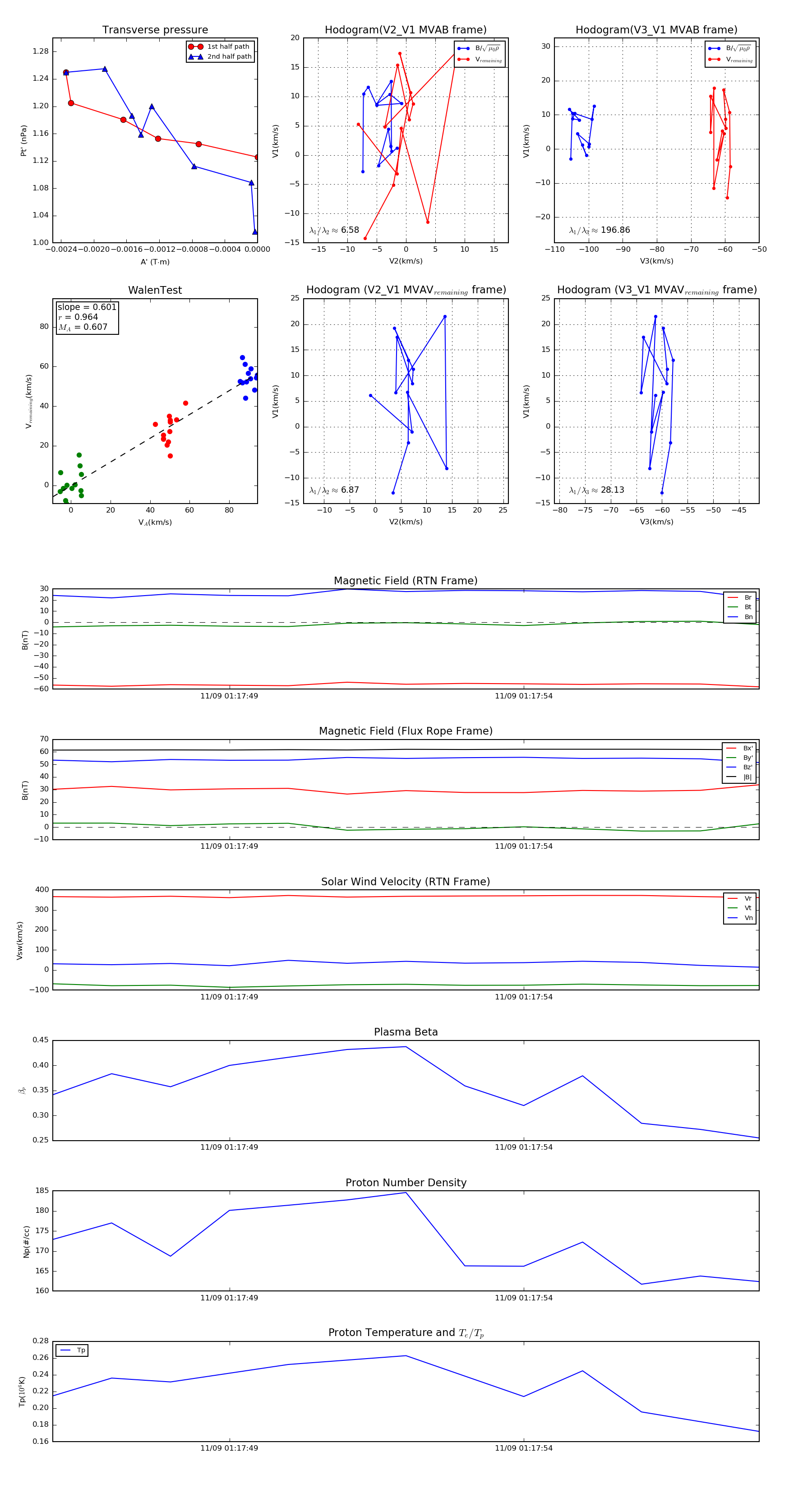
Flux Rope in 2018

Flux Rope Event 2018-11-09 01:17:46 ~ 2018-11-09 01:17:58 (13 seconds)


plot