HOME   LIST
‹–   –›

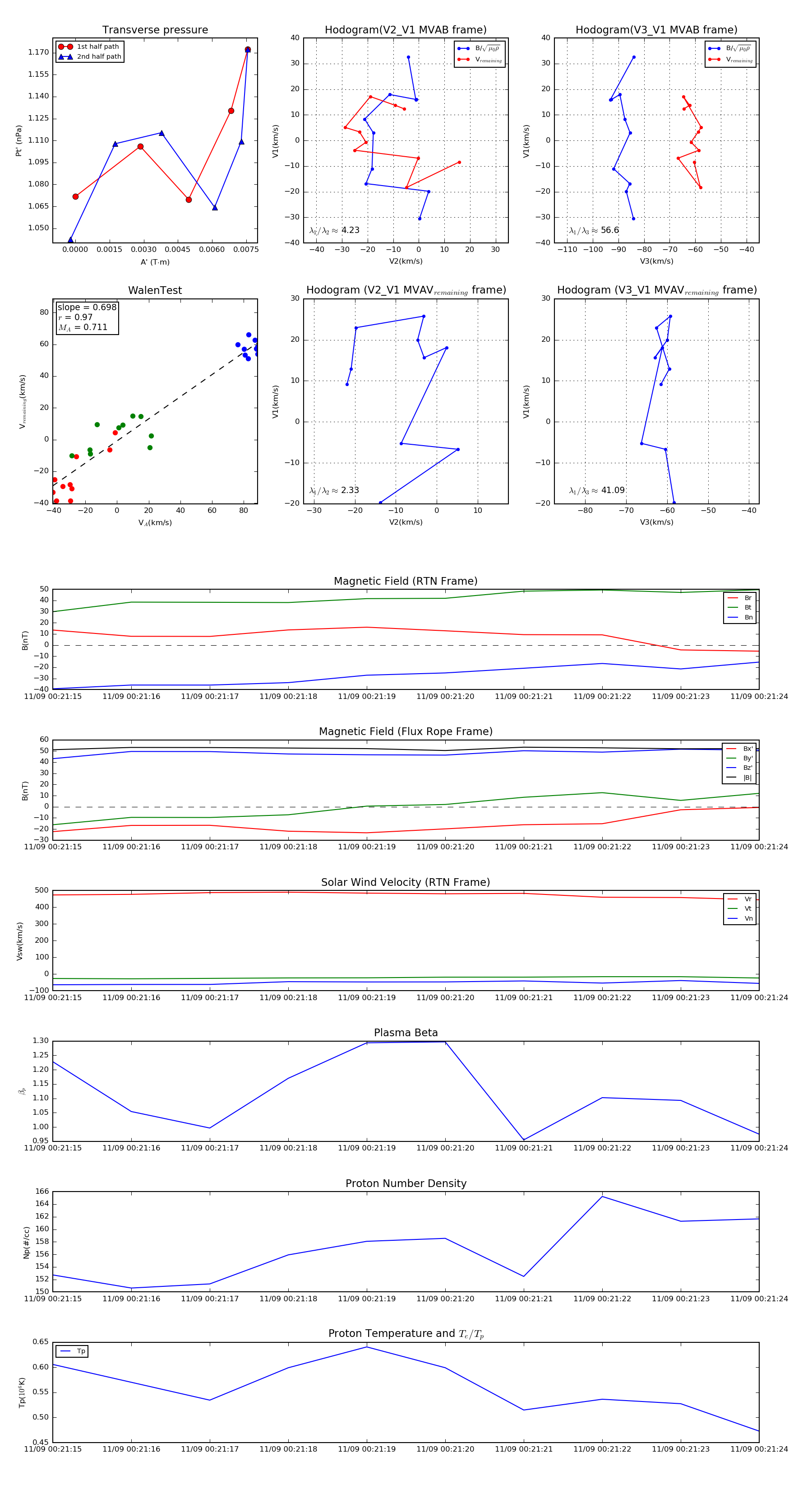
Flux Rope in 2018

Flux Rope Event 2018-11-09 00:21:15 ~ 2018-11-09 00:21:24 (10 seconds)


plot