HOME   LIST
‹–   –›

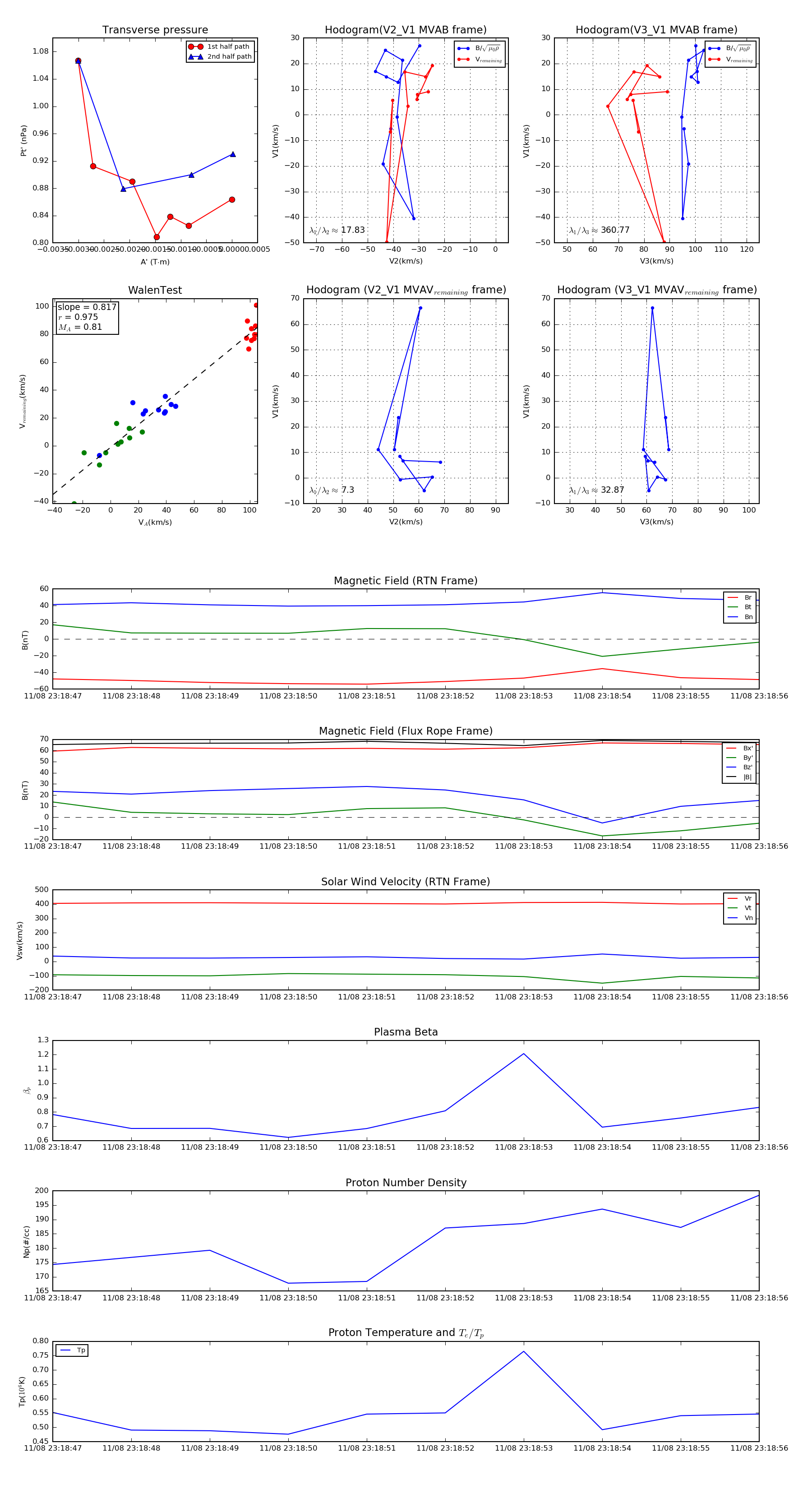
Flux Rope in 2018

Flux Rope Event 2018-11-08 23:18:47 ~ 2018-11-08 23:18:56 (10 seconds)


plot