HOME   LIST
‹–   –›

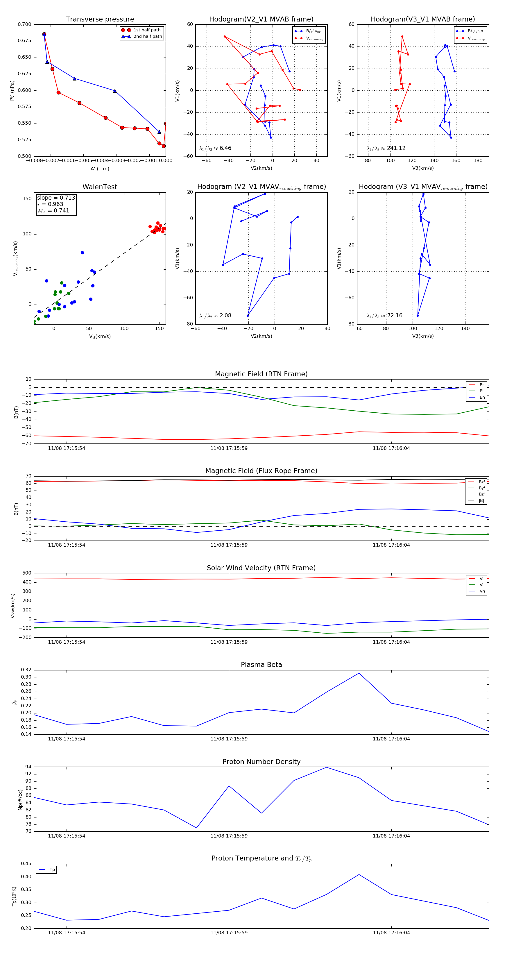
Flux Rope in 2018

Flux Rope Event 2018-11-08 17:15:53 ~ 2018-11-08 17:16:07 (15 seconds)


plot