HOME   LIST
‹–   –›

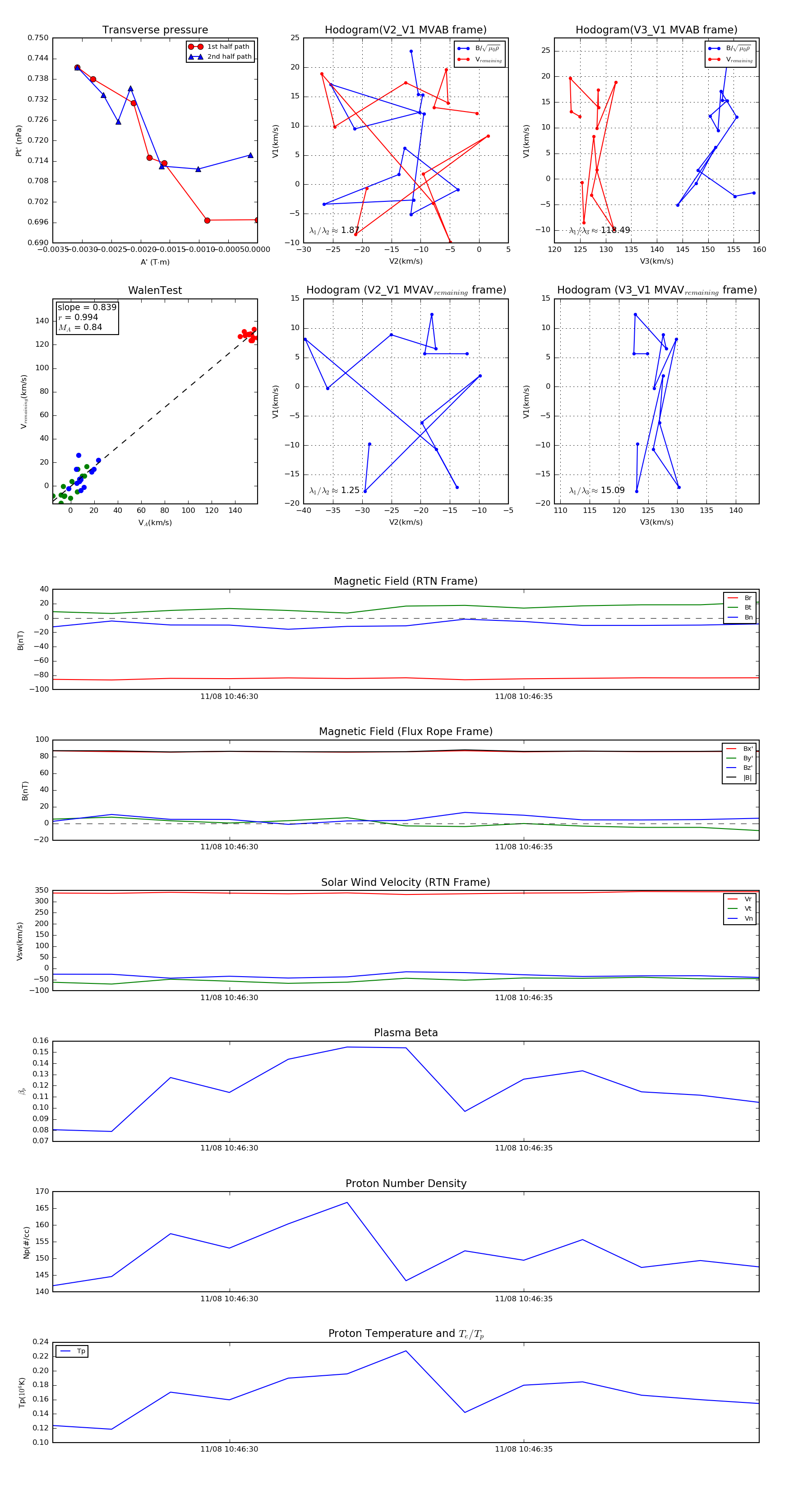
Flux Rope in 2018

Flux Rope Event 2018-11-08 10:46:27 ~ 2018-11-08 10:46:39 (13 seconds)


plot