HOME   LIST
‹–   –›

Flux Rope in 2018

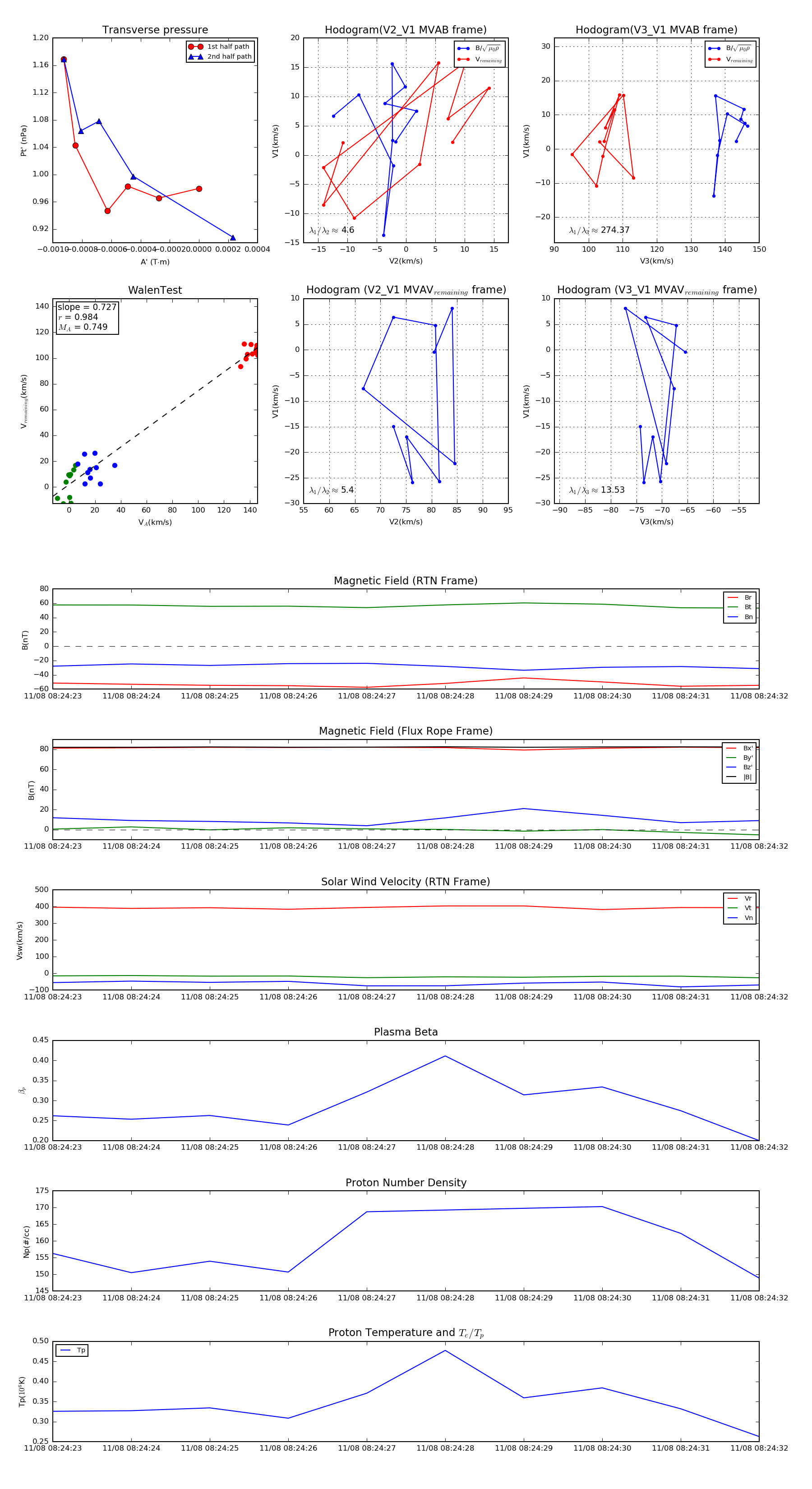
Flux Rope Event 2018-11-08 08:24:23 ~ 2018-11-08 08:24:32 (10 seconds)


plot