HOME   LIST
‹–   –›

Flux Rope in 2018

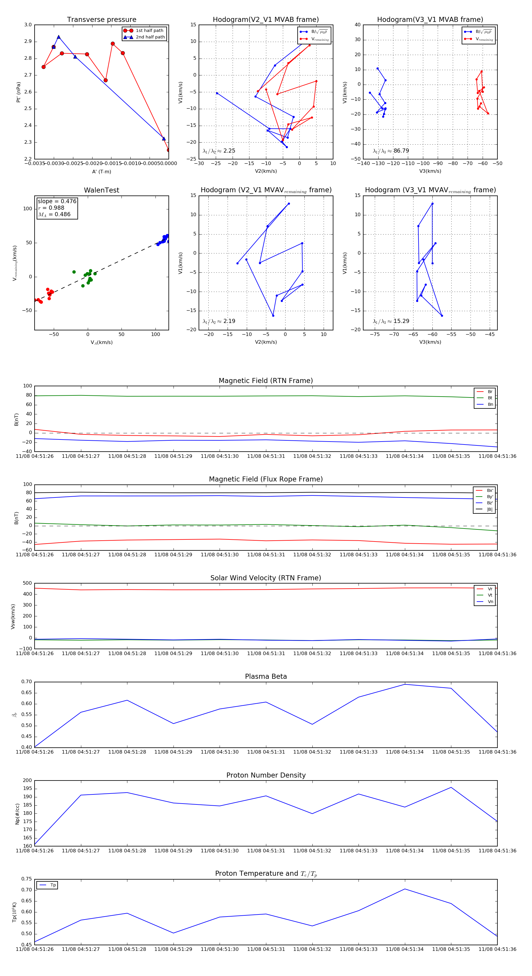
Flux Rope Event 2018-11-08 04:51:26 ~ 2018-11-08 04:51:36 (11 seconds)


plot