HOME   LIST
‹–   –›

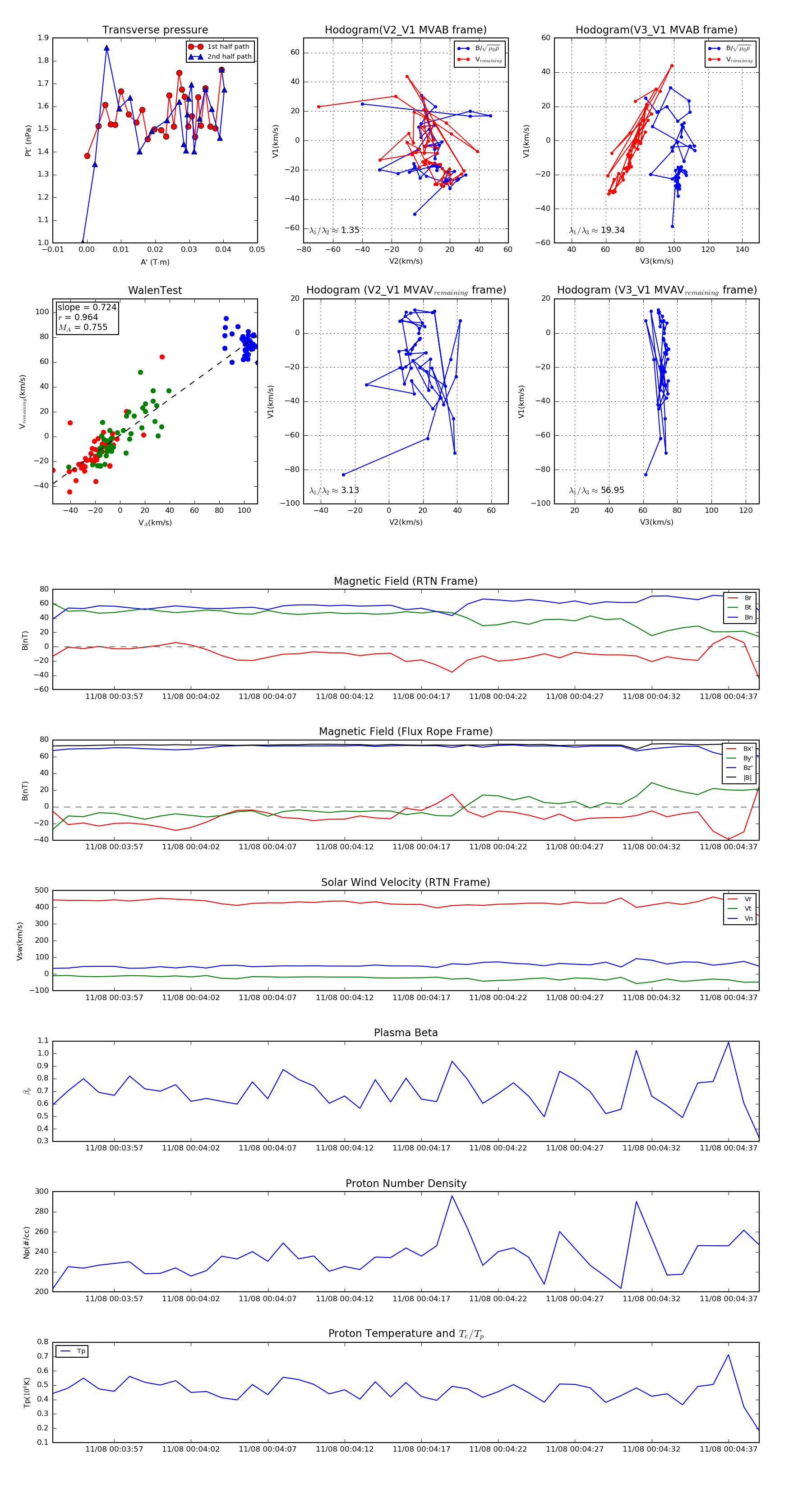
Flux Rope in 2018

Flux Rope Event 2018-11-08 00:03:53 ~ 2018-11-08 00:04:39 (47 seconds)


plot