HOME   LIST
‹–   –›

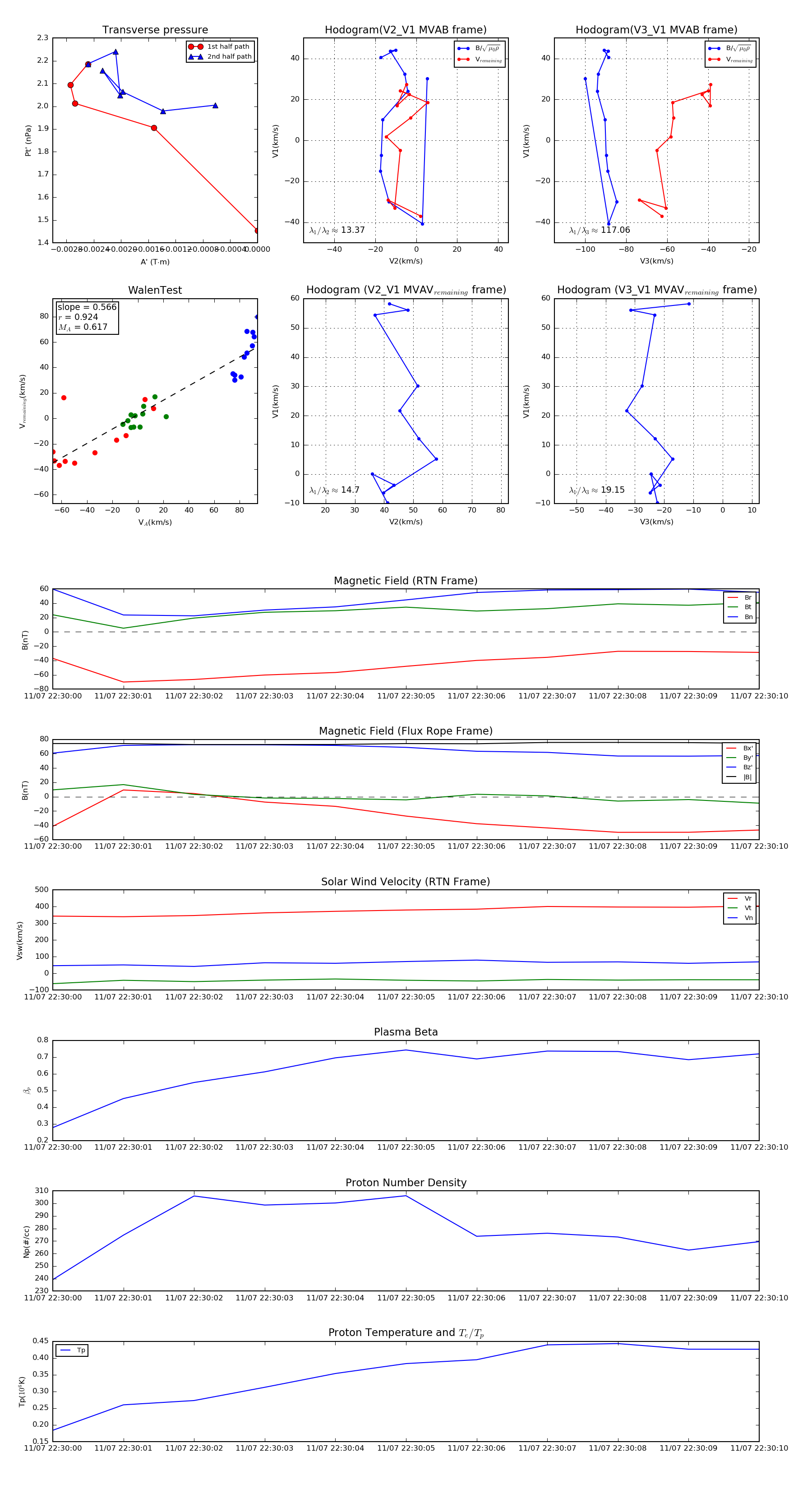
Flux Rope in 2018

Flux Rope Event 2018-11-07 22:30:00 ~ 2018-11-07 22:30:10 (11 seconds)


plot