HOME   LIST
‹–   –›

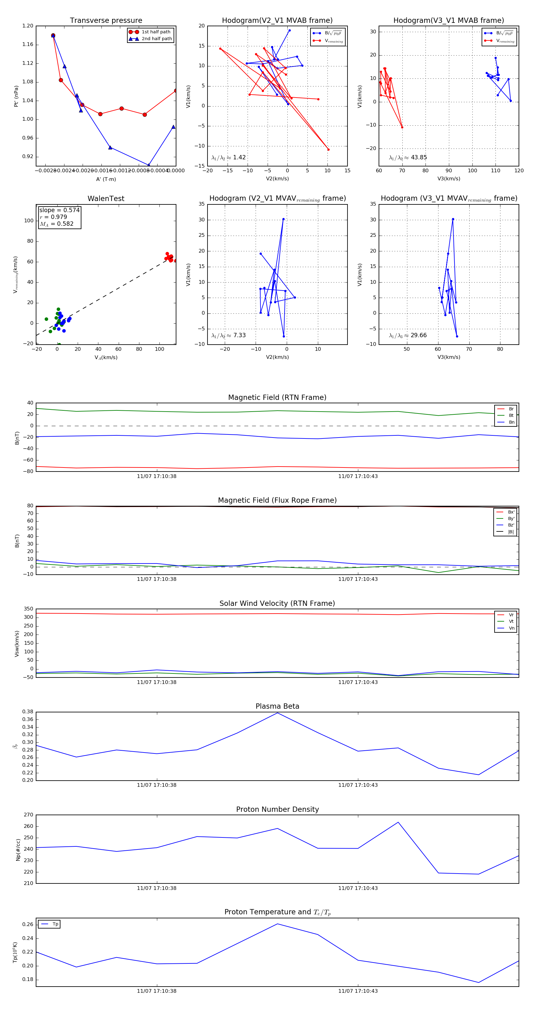
Flux Rope in 2018

Flux Rope Event 2018-11-07 17:10:35 ~ 2018-11-07 17:10:47 (13 seconds)


plot