HOME   LIST
‹–   –›

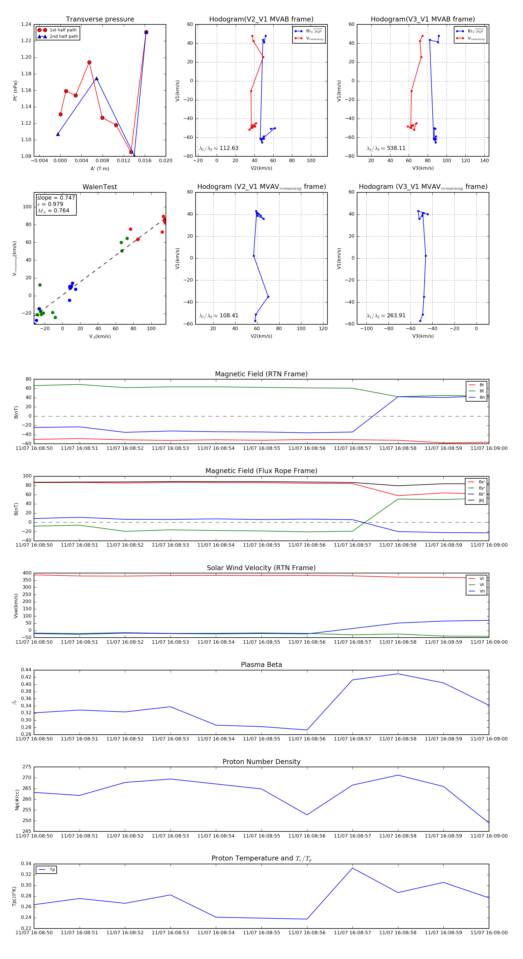
Flux Rope in 2018

Flux Rope Event 2018-11-07 16:08:50 ~ 2018-11-07 16:09:00 (11 seconds)


plot