HOME   LIST
‹–   –›

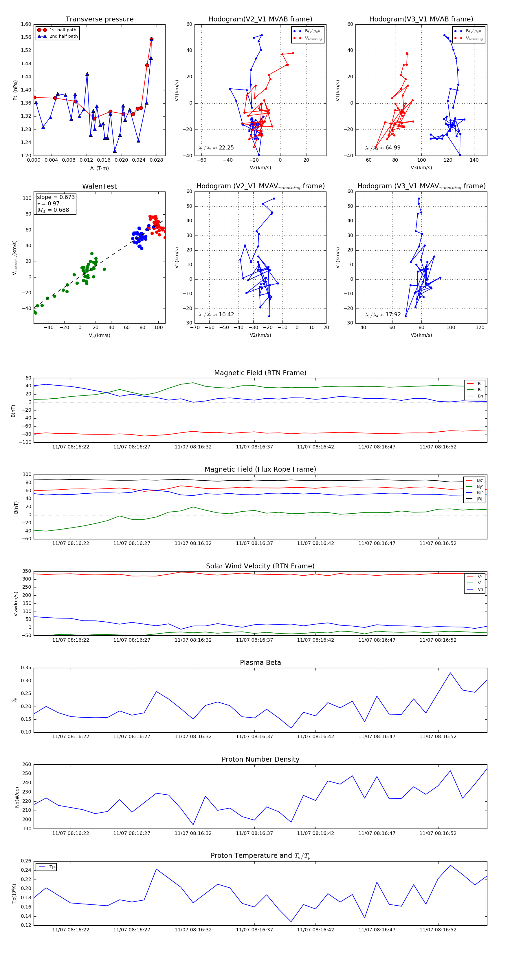
Flux Rope in 2018

Flux Rope Event 2018-11-07 08:16:19 ~ 2018-11-07 08:16:56 (38 seconds)


plot