HOME   LIST
‹–   –›

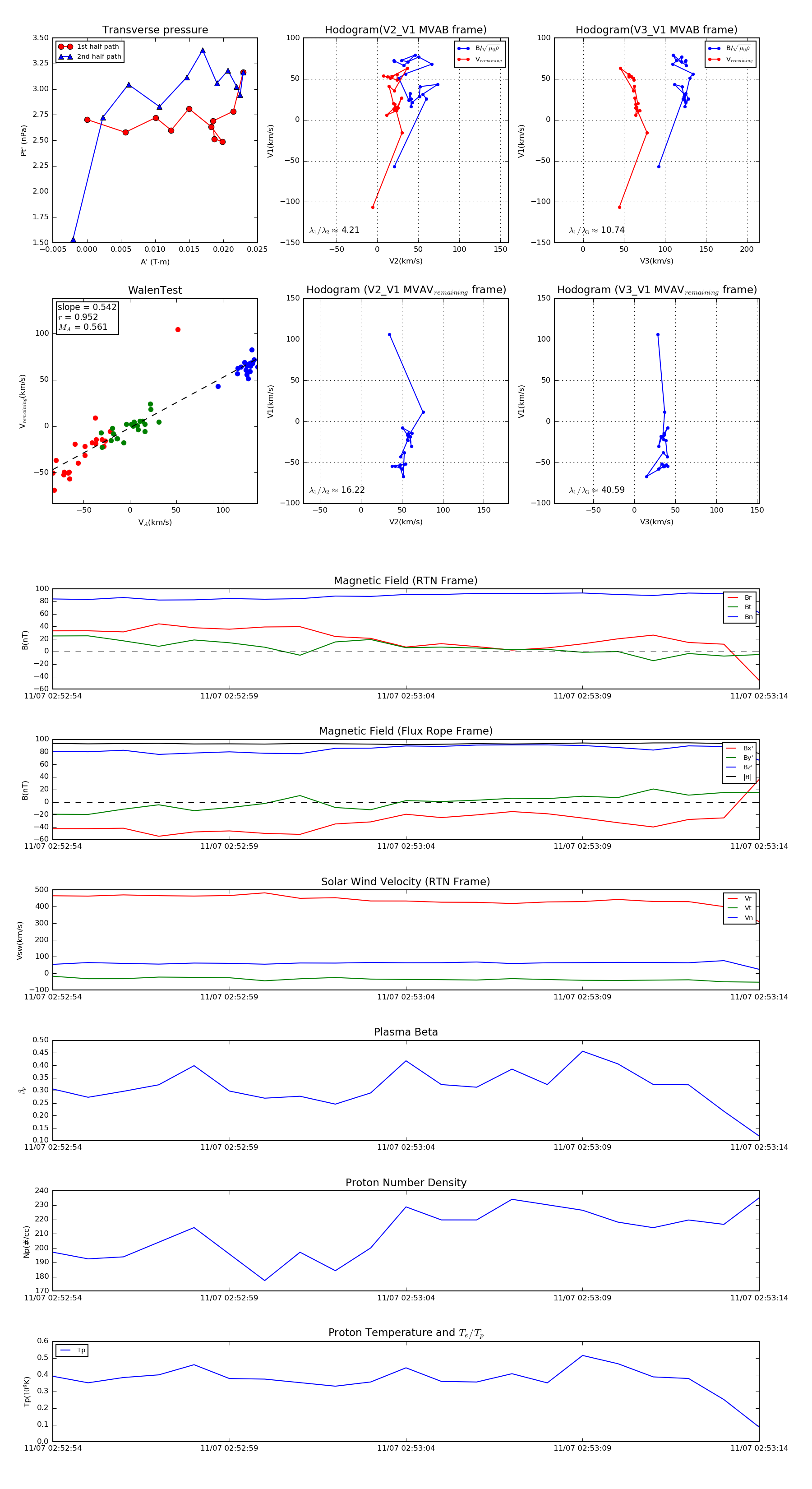
Flux Rope in 2018

Flux Rope Event 2018-11-07 02:52:54 ~ 2018-11-07 02:53:14 (21 seconds)


plot