HOME   LIST
‹–   –›

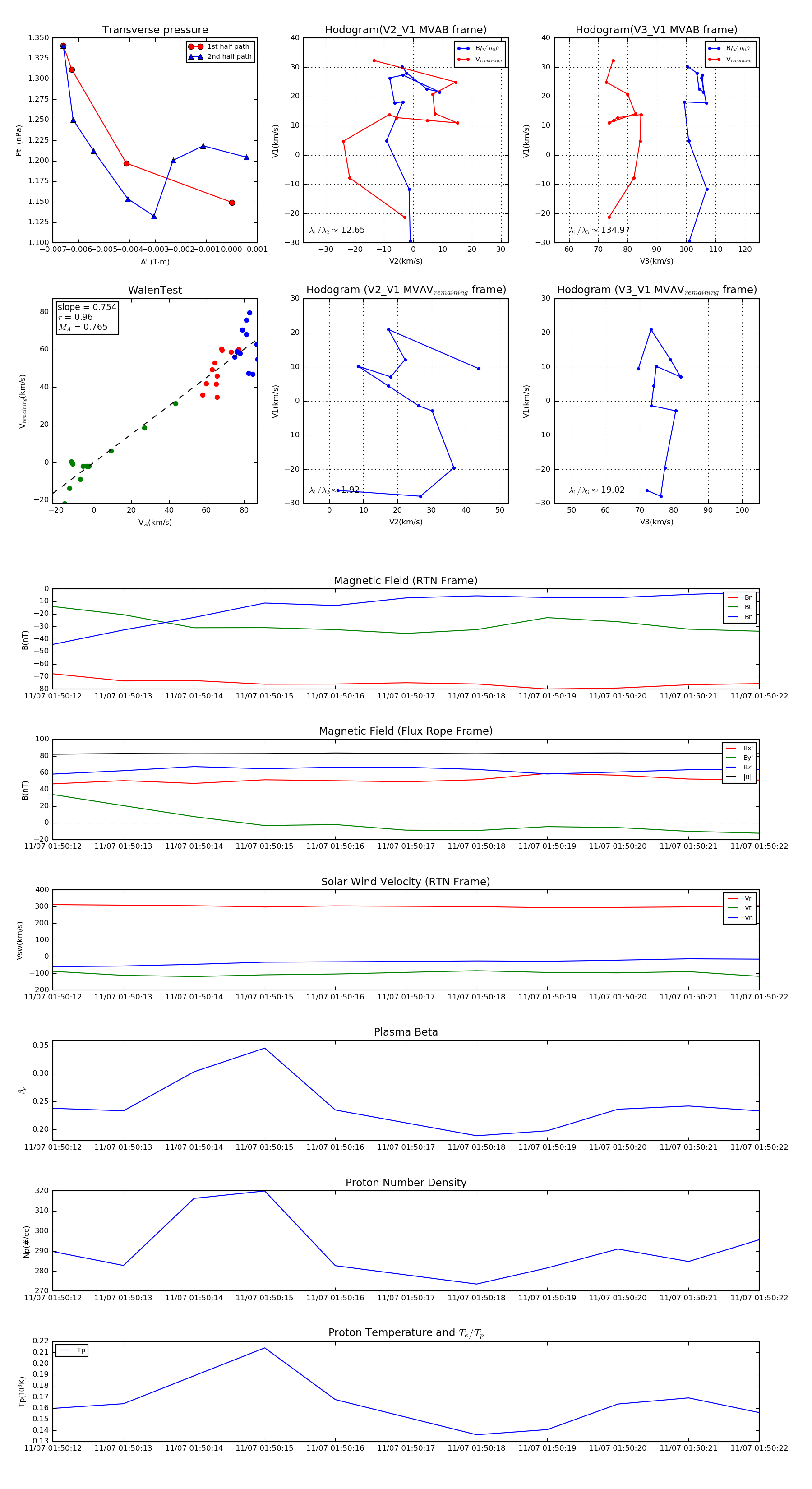
Flux Rope in 2018

Flux Rope Event 2018-11-07 01:50:12 ~ 2018-11-07 01:50:22 (11 seconds)


plot