HOME   LIST
‹–   –›

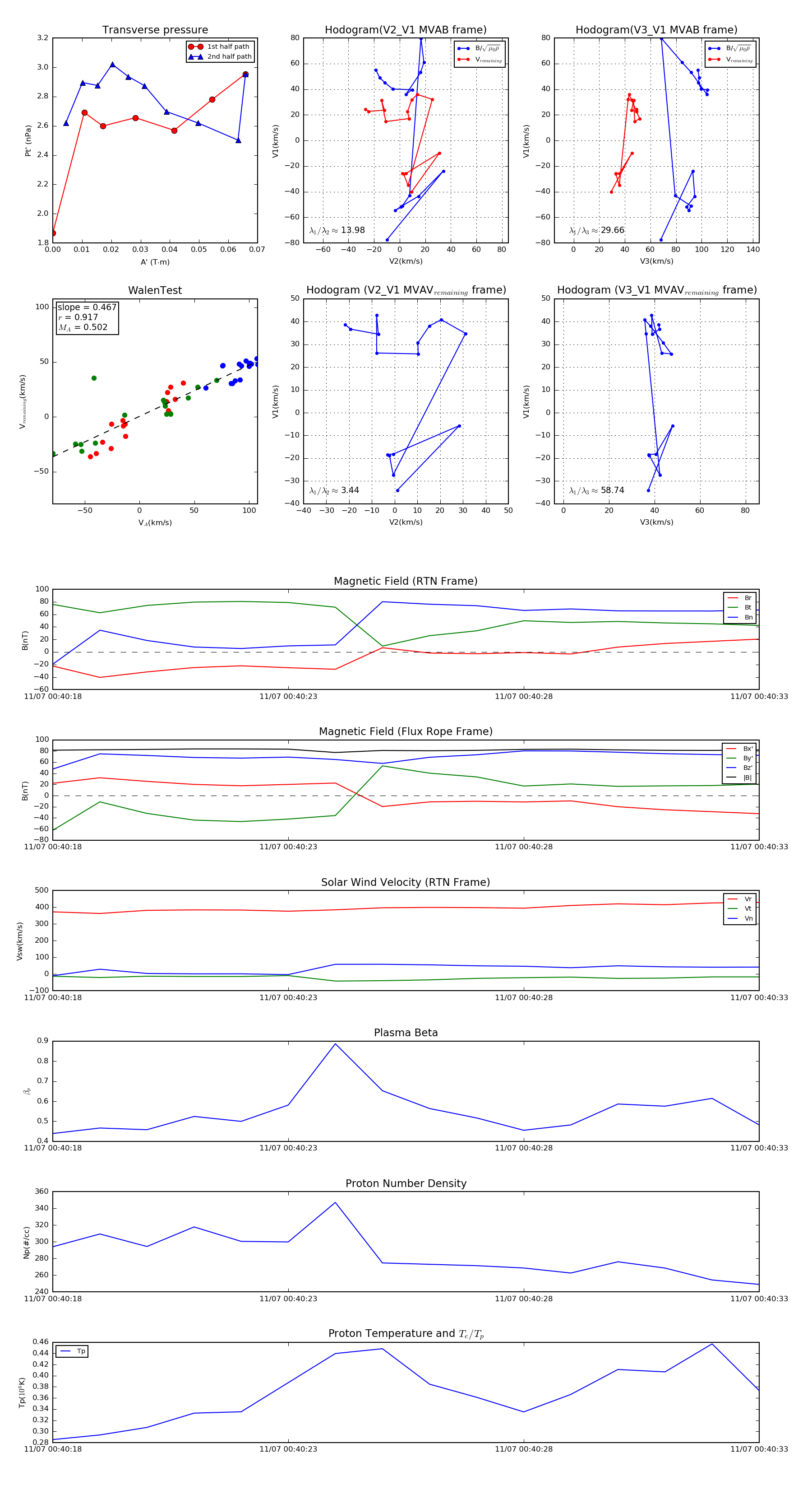
Flux Rope in 2018

Flux Rope Event 2018-11-07 00:40:18 ~ 2018-11-07 00:40:33 (16 seconds)


plot