HOME   LIST
‹–   –›

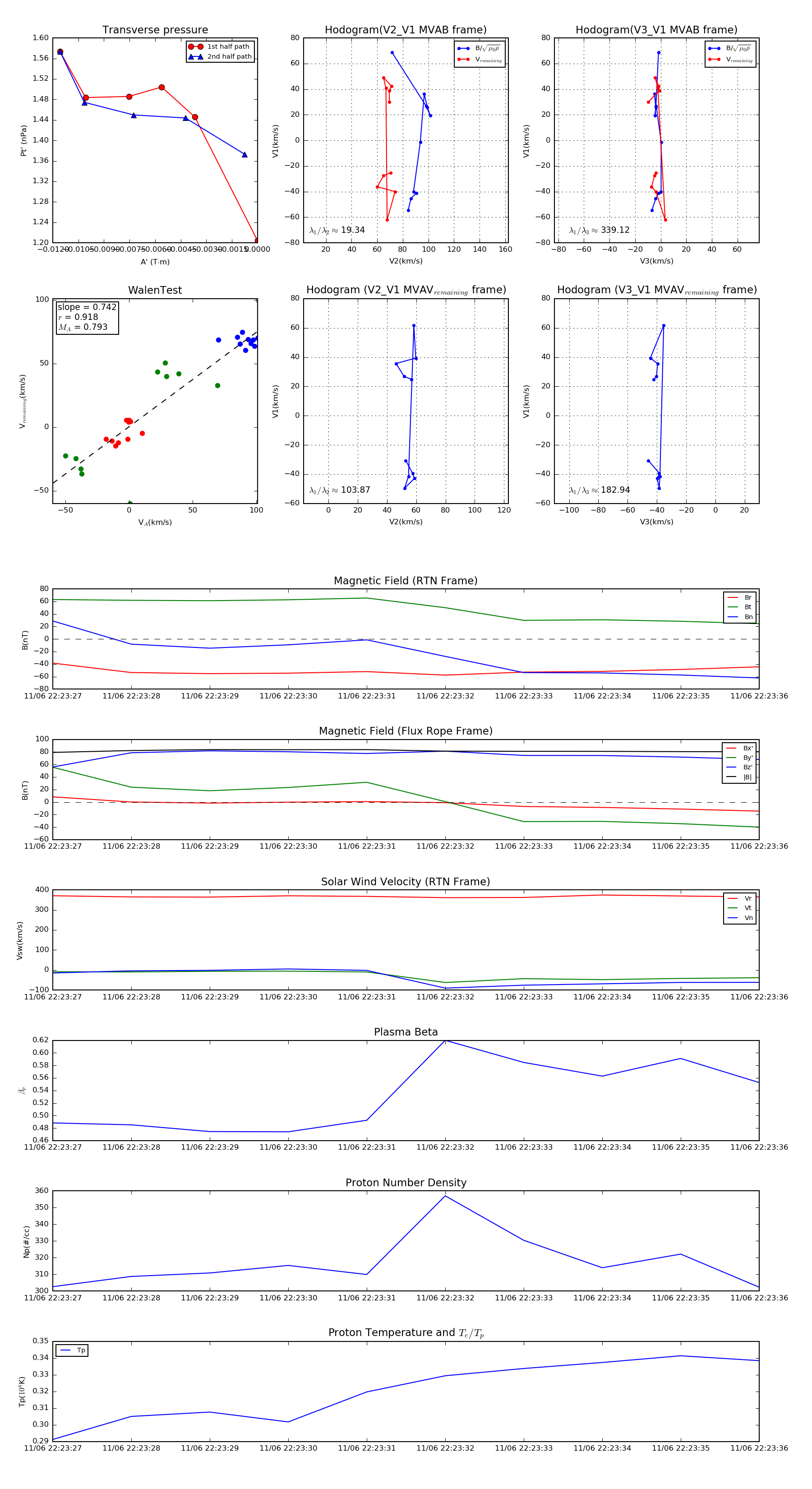
Flux Rope in 2018

Flux Rope Event 2018-11-06 22:23:27 ~ 2018-11-06 22:23:36 (10 seconds)


plot