HOME   LIST
‹–   –›

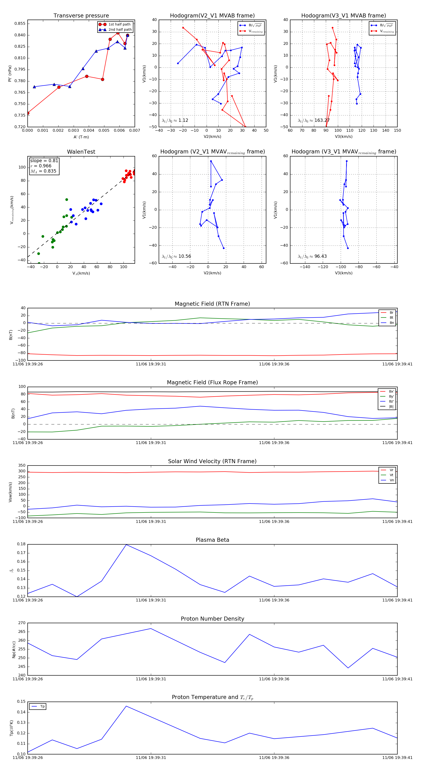
Flux Rope in 2018

Flux Rope Event 2018-11-06 19:39:26 ~ 2018-11-06 19:39:41 (16 seconds)


plot