HOME   LIST
‹–   –›

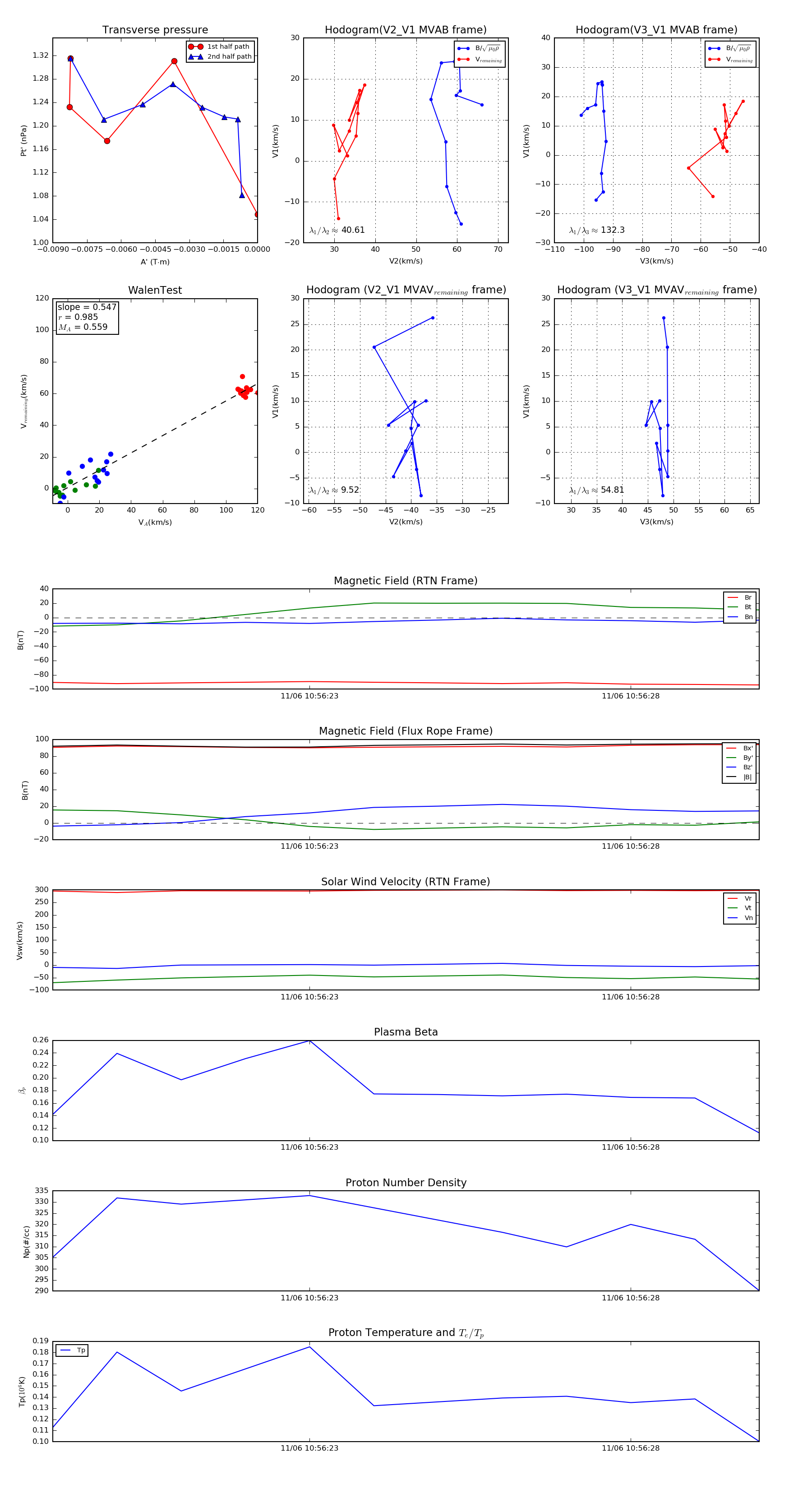
Flux Rope in 2018

Flux Rope Event 2018-11-06 10:56:19 ~ 2018-11-06 10:56:30 (12 seconds)


plot