HOME   LIST
‹–   –›

Flux Rope in 2018

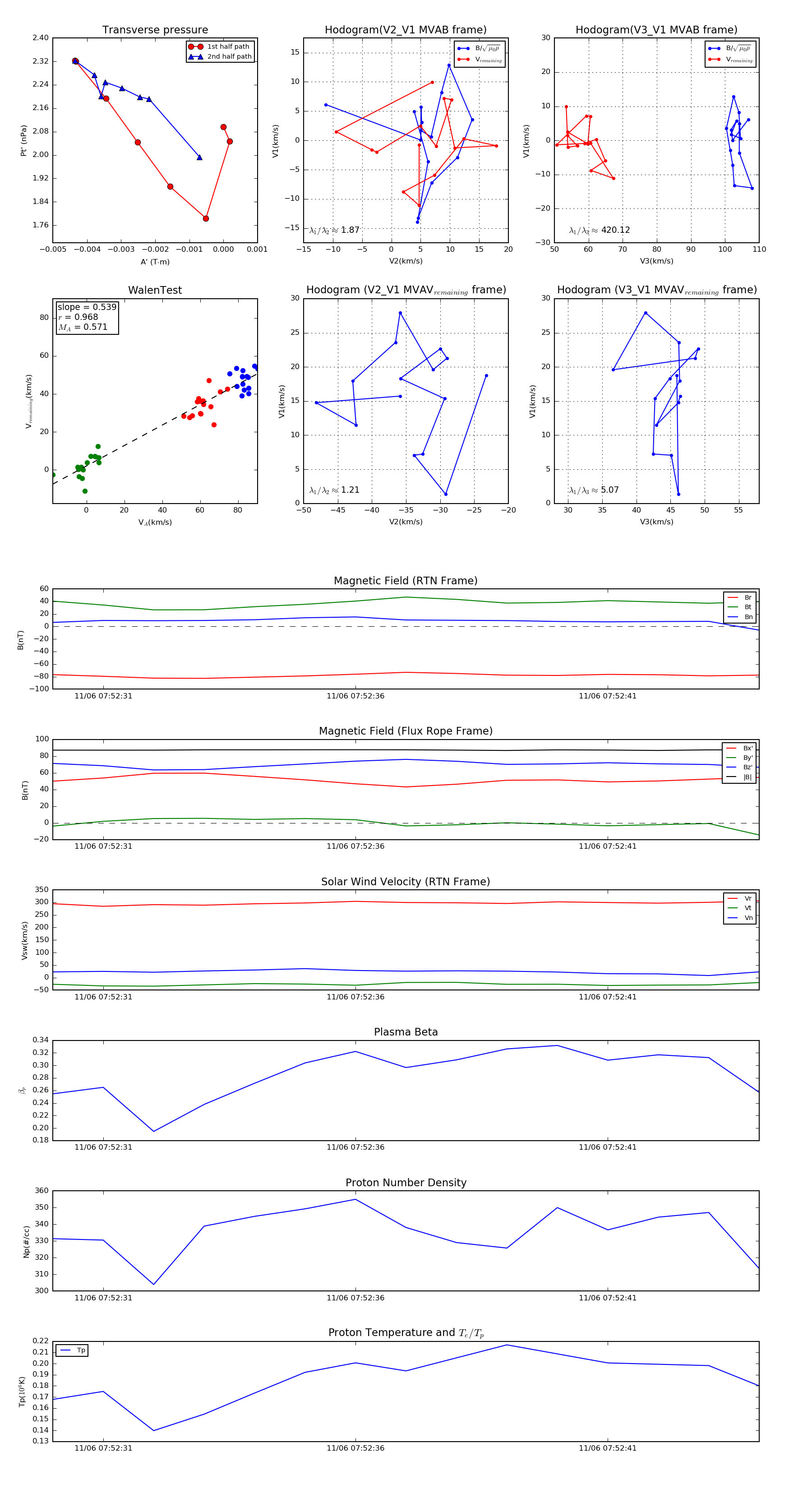
Flux Rope Event 2018-11-06 07:52:30 ~ 2018-11-06 07:52:44 (15 seconds)


plot