HOME   LIST
‹–   –›

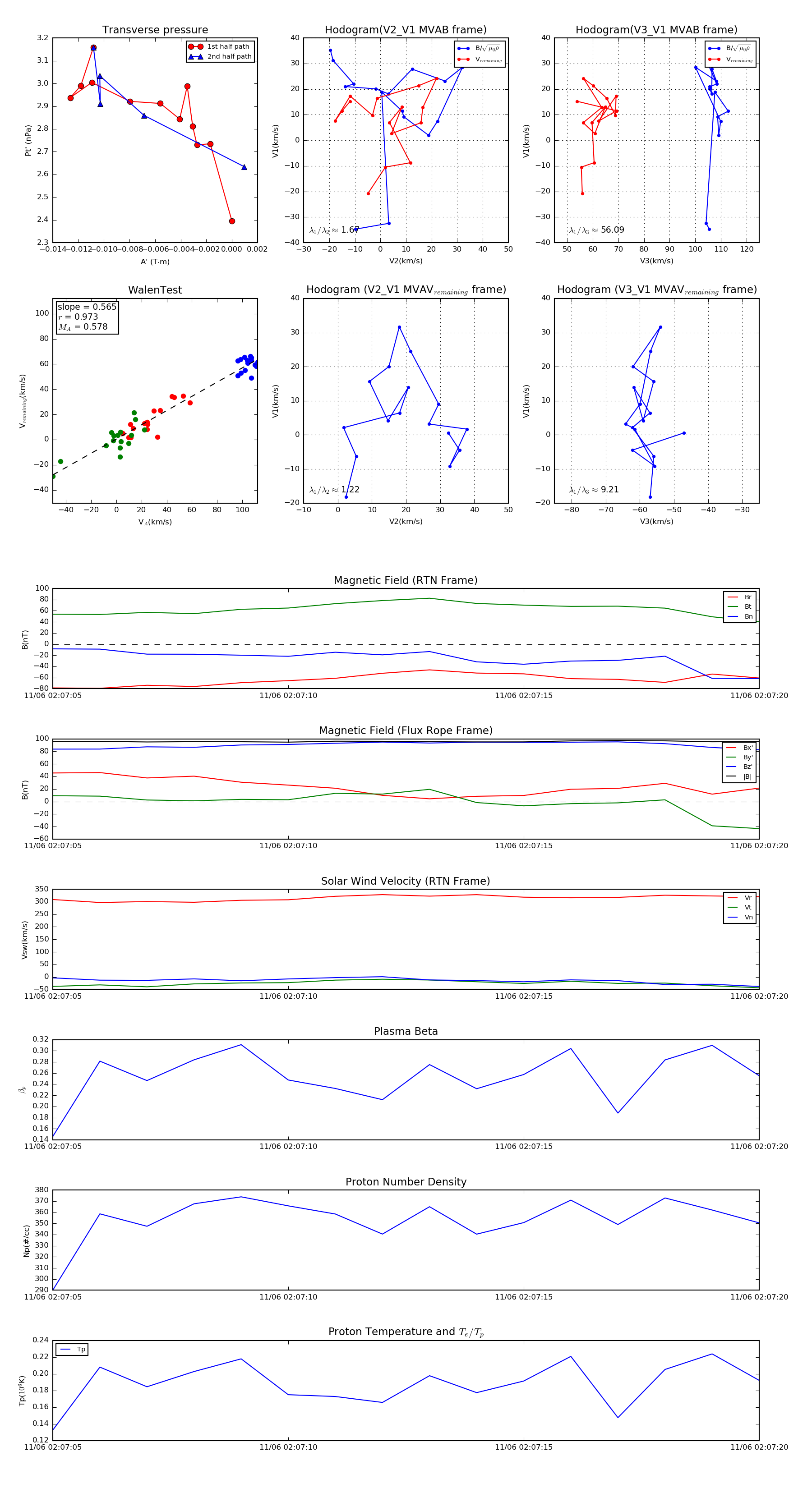
Flux Rope in 2018

Flux Rope Event 2018-11-06 02:07:05 ~ 2018-11-06 02:07:20 (16 seconds)


plot