HOME   LIST
‹–   –›

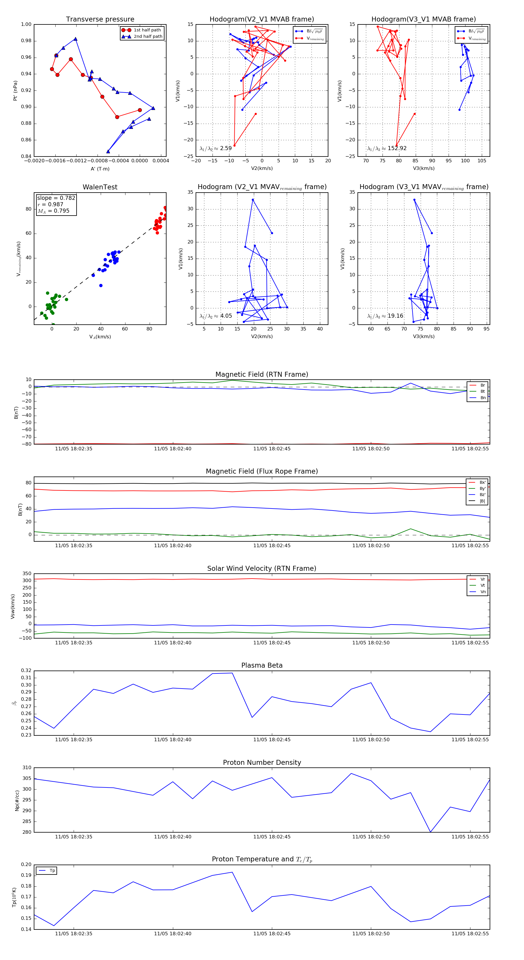
Flux Rope in 2018

Flux Rope Event 2018-11-05 18:02:33 ~ 2018-11-05 18:02:56 (24 seconds)


plot