HOME   LIST
‹–   –›

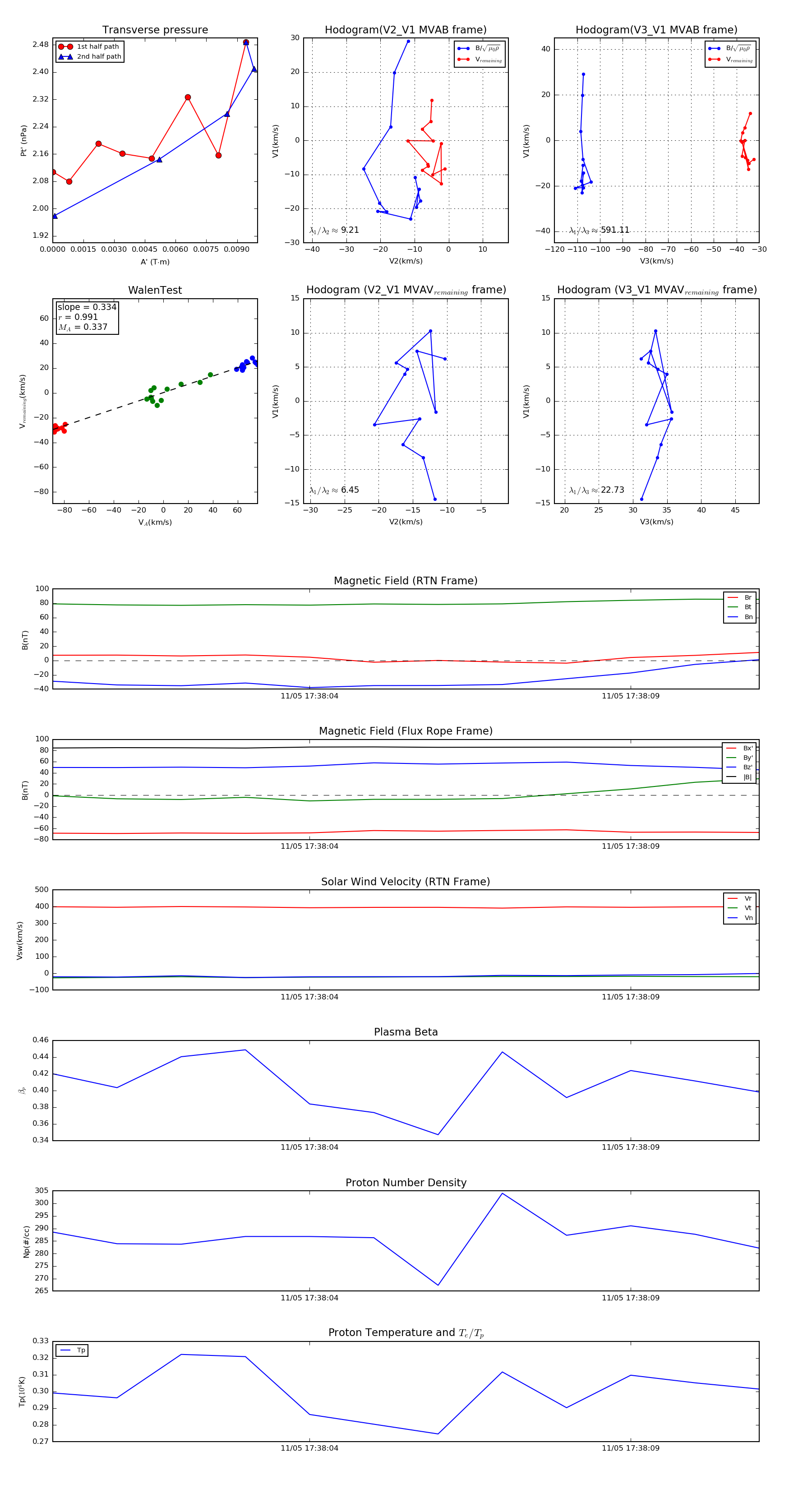
Flux Rope in 2018

Flux Rope Event 2018-11-05 17:38:00 ~ 2018-11-05 17:38:11 (12 seconds)


plot