HOME   LIST
‹–   –›

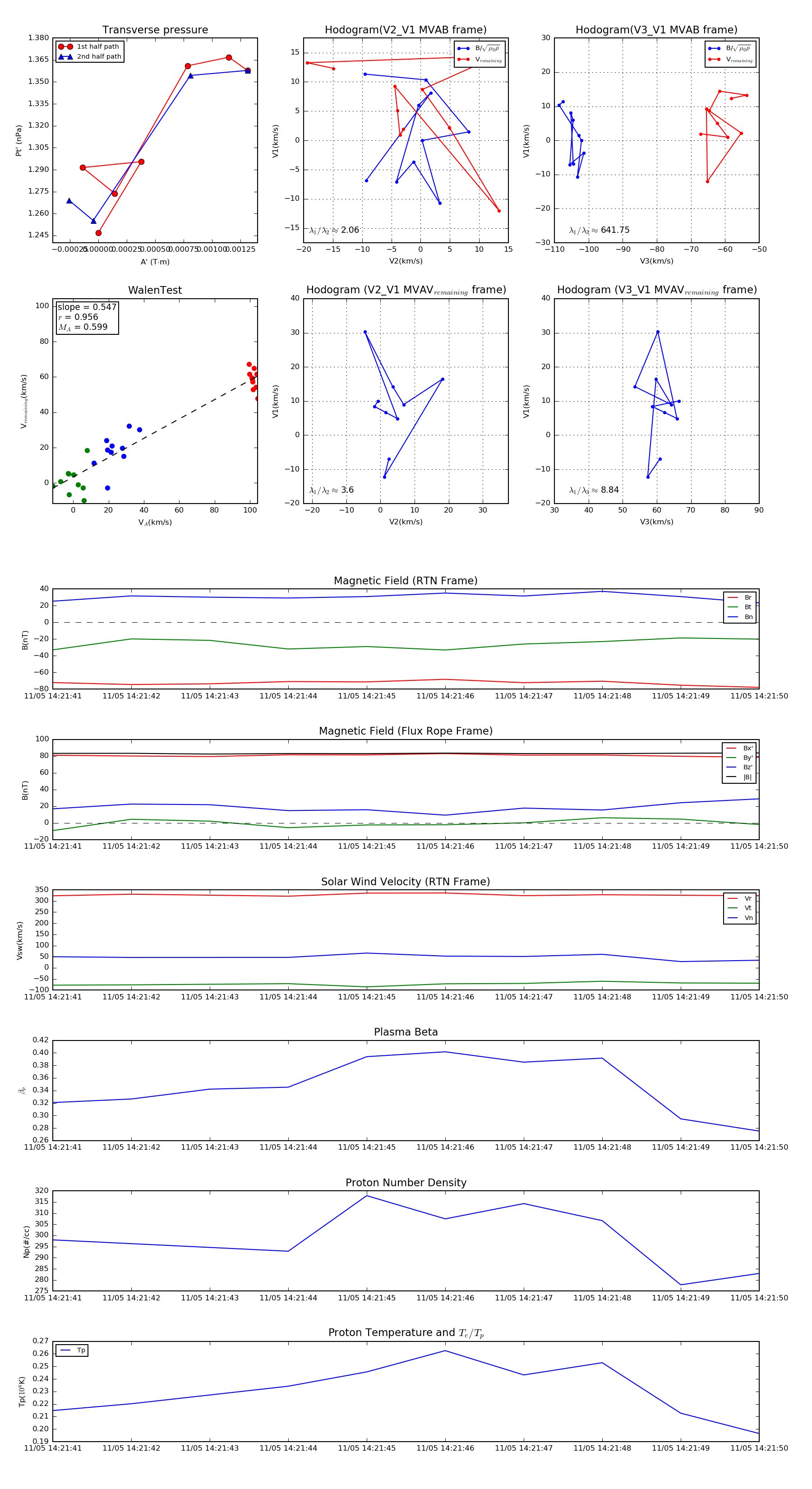
Flux Rope in 2018

Flux Rope Event 2018-11-05 14:21:41 ~ 2018-11-05 14:21:50 (10 seconds)


plot