HOME   LIST
‹–   –›

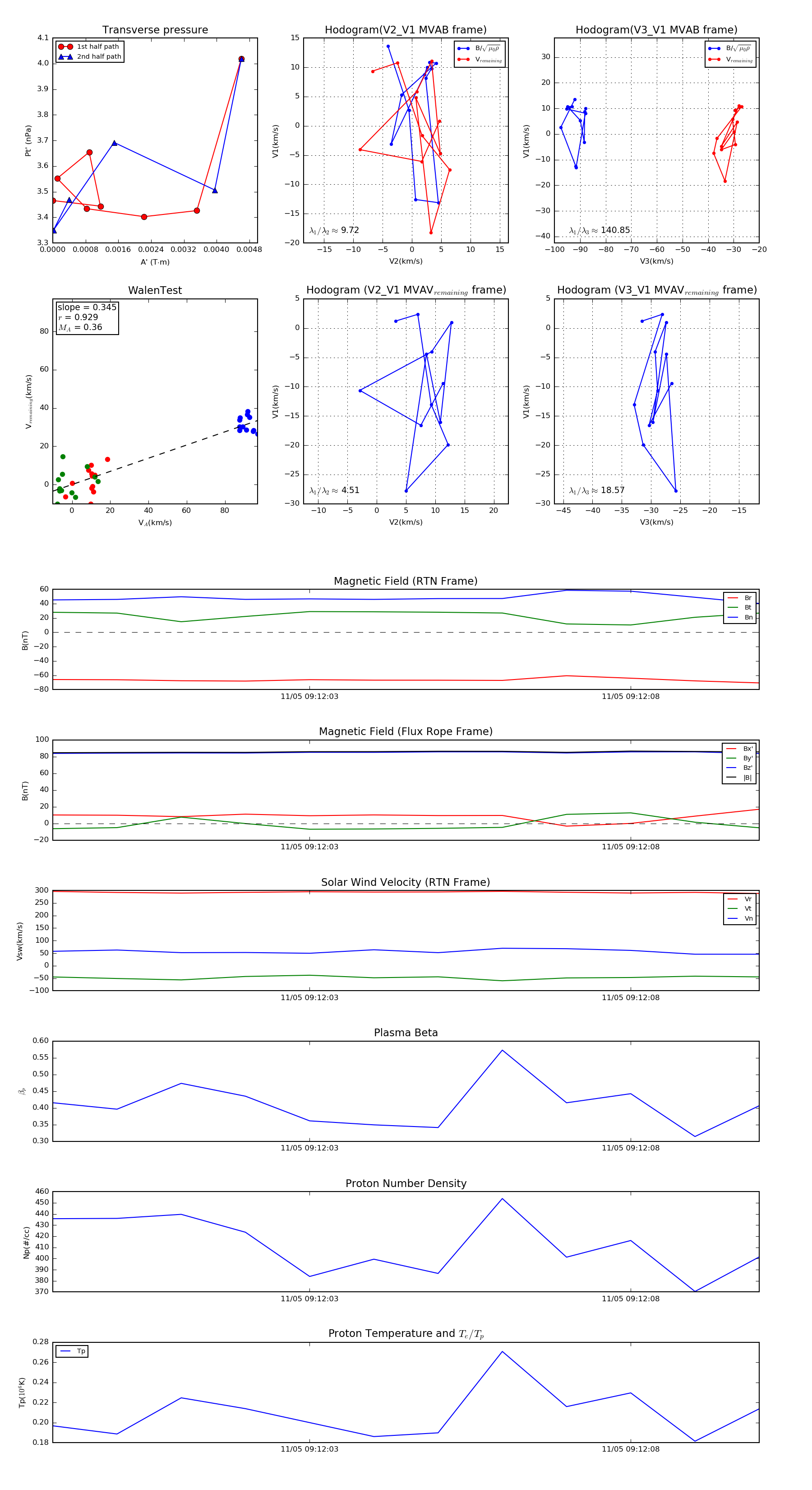
Flux Rope in 2018

Flux Rope Event 2018-11-05 09:11:59 ~ 2018-11-05 09:12:10 (12 seconds)


plot