HOME   LIST
‹–   –›

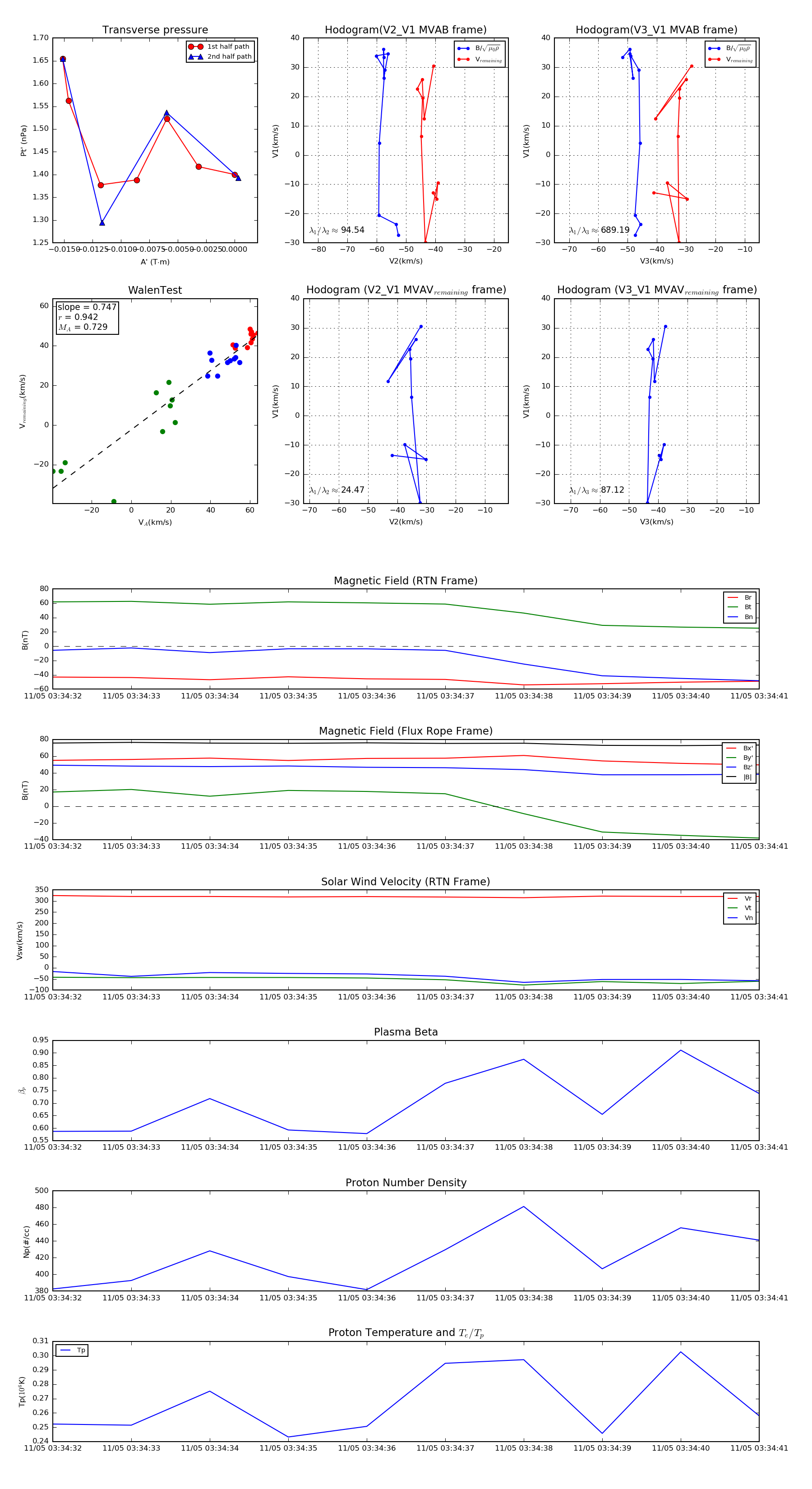
Flux Rope in 2018

Flux Rope Event 2018-11-05 03:34:32 ~ 2018-11-05 03:34:41 (10 seconds)


plot