HOME   LIST
‹–   –›

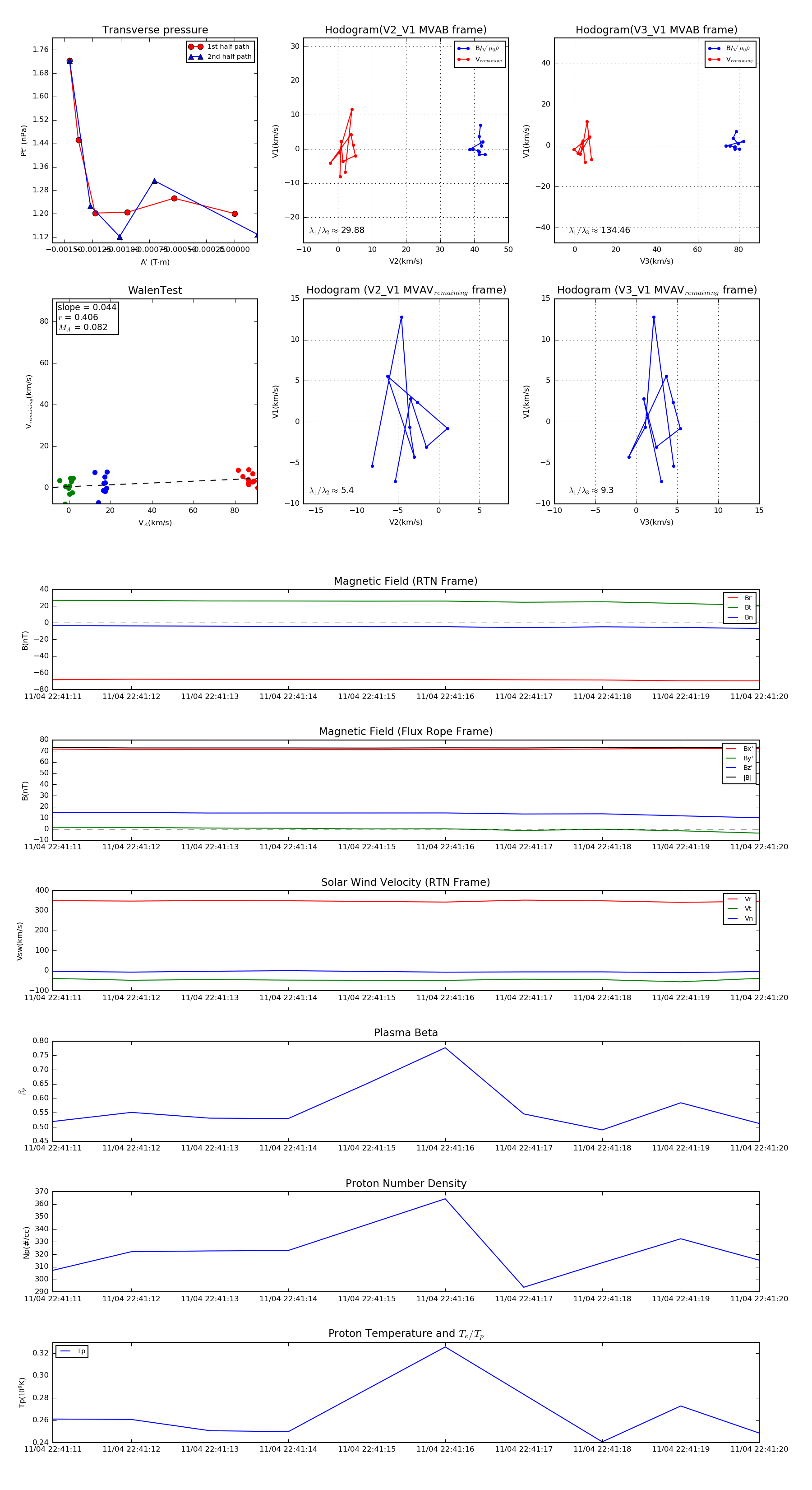
Flux Rope in 2018

Flux Rope Event 2018-11-04 22:41:11 ~ 2018-11-04 22:41:20 (10 seconds)


plot