HOME   LIST
‹–   –›

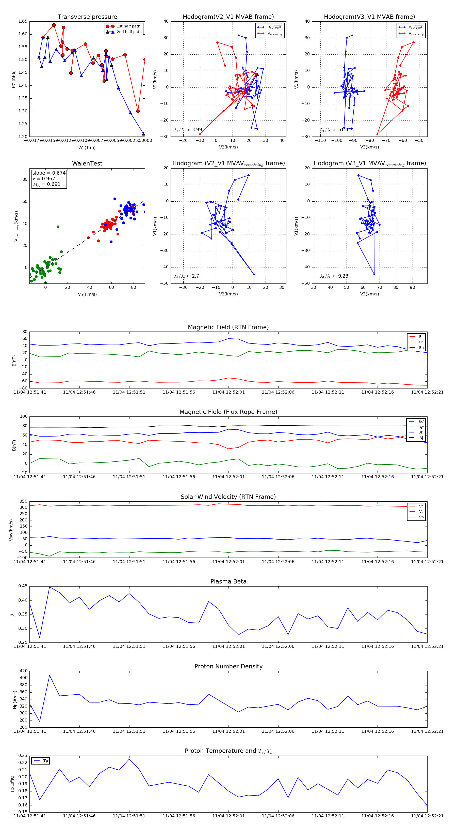
Flux Rope in 2018

Flux Rope Event 2018-11-04 12:51:41 ~ 2018-11-04 12:52:21 (41 seconds)


plot