HOME   LIST
‹–   –›

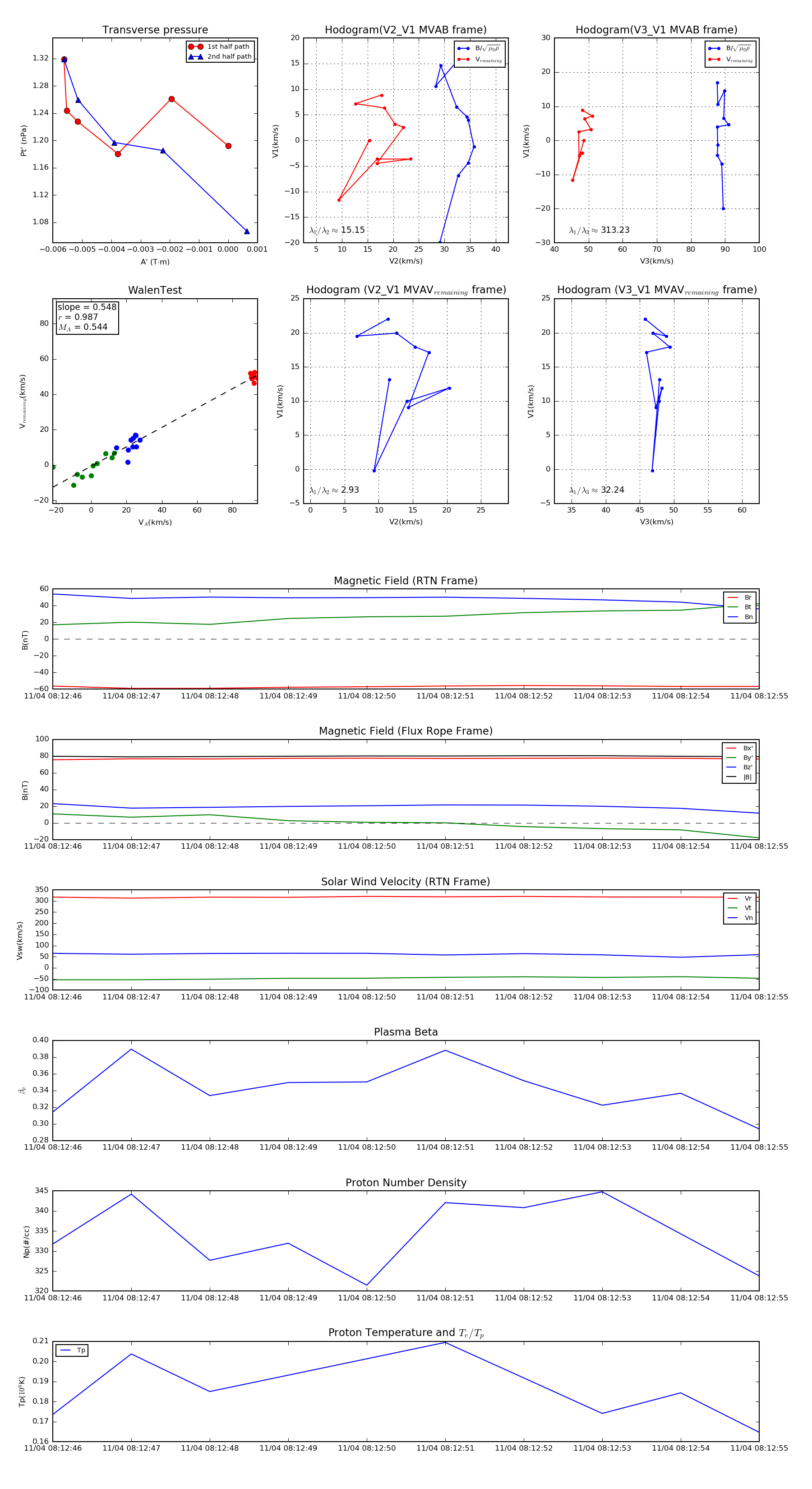
Flux Rope in 2018

Flux Rope Event 2018-11-04 08:12:46 ~ 2018-11-04 08:12:55 (10 seconds)


plot