HOME   LIST
‹–   –›

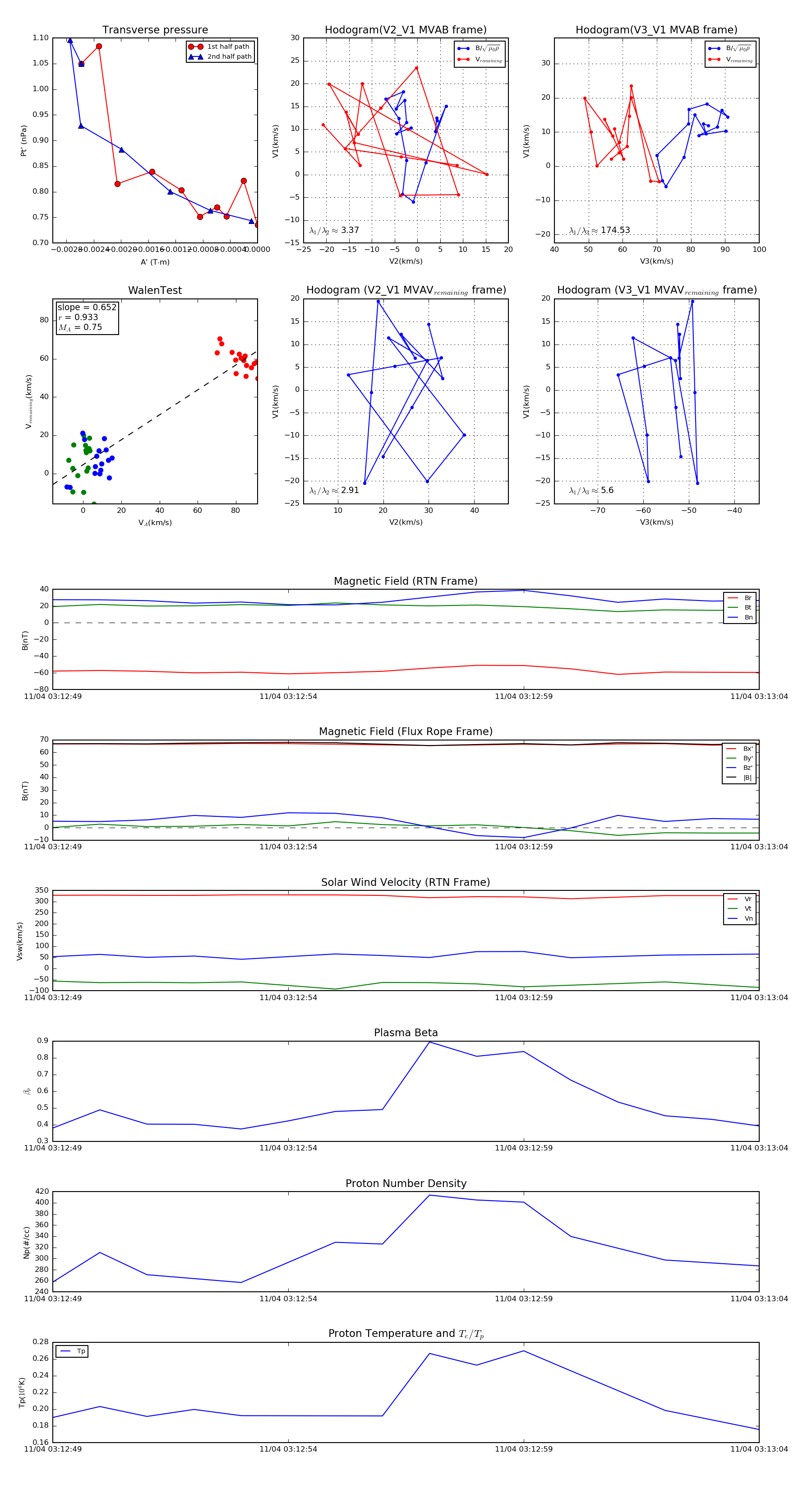
Flux Rope in 2018

Flux Rope Event 2018-11-04 03:12:49 ~ 2018-11-04 03:13:04 (16 seconds)


plot