HOME   LIST
‹–   –›

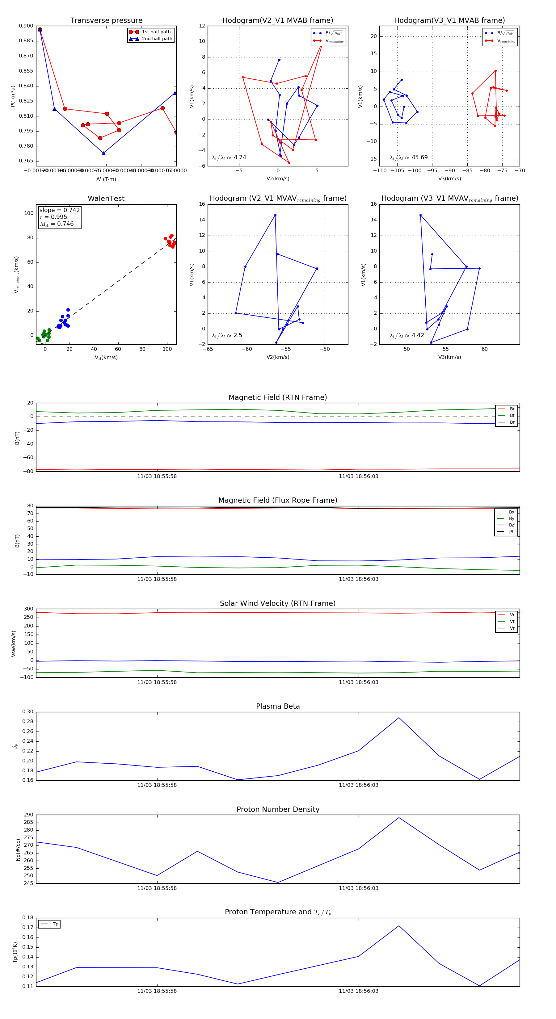
Flux Rope in 2018

Flux Rope Event 2018-11-03 18:55:55 ~ 2018-11-03 18:56:07 (13 seconds)


plot