HOME   LIST
‹–   –›

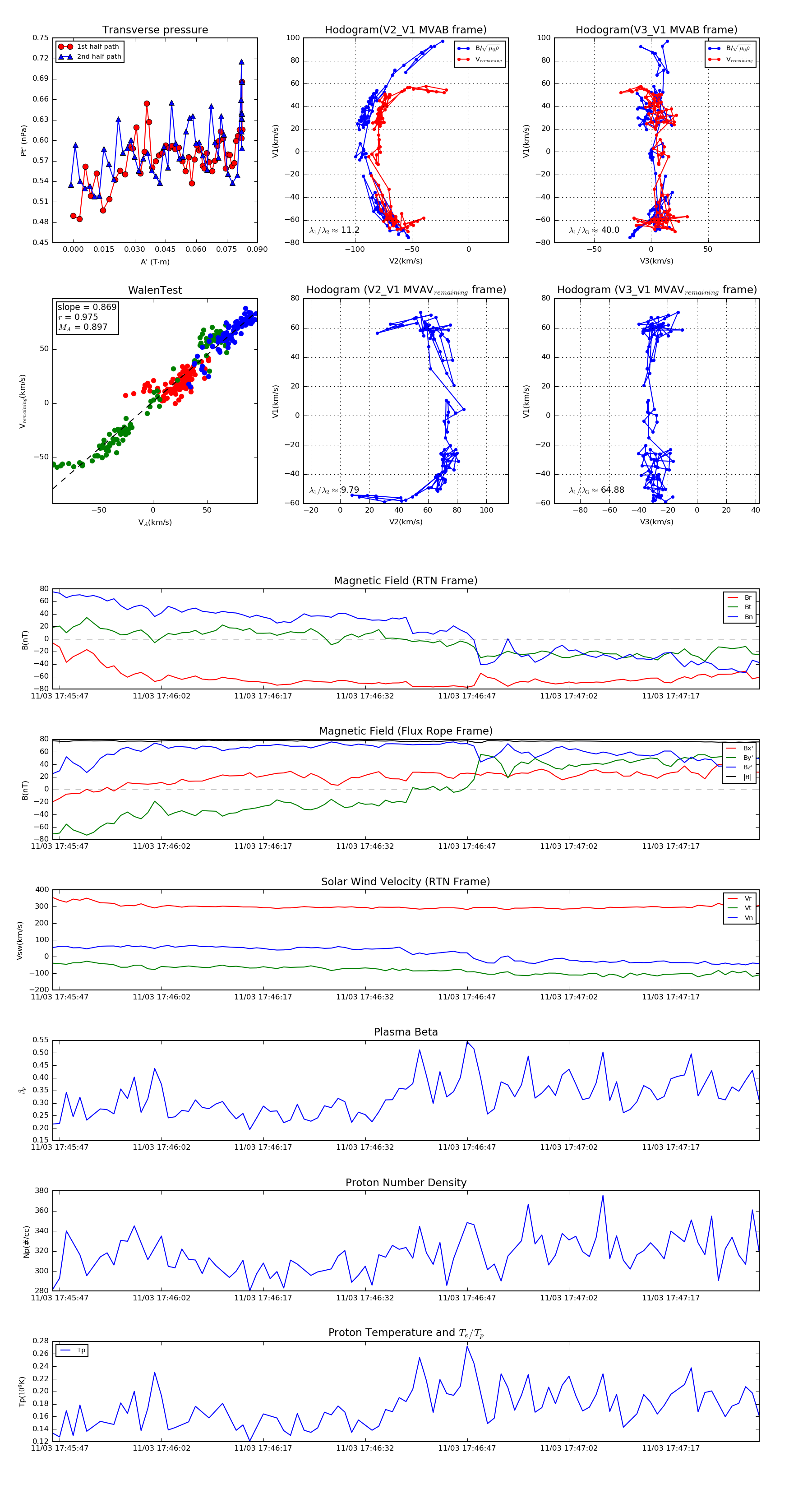
Flux Rope in 2018

Flux Rope Event 2018-11-03 17:45:46 ~ 2018-11-03 17:47:30 (105 seconds)


plot