HOME   LIST
‹–   –›

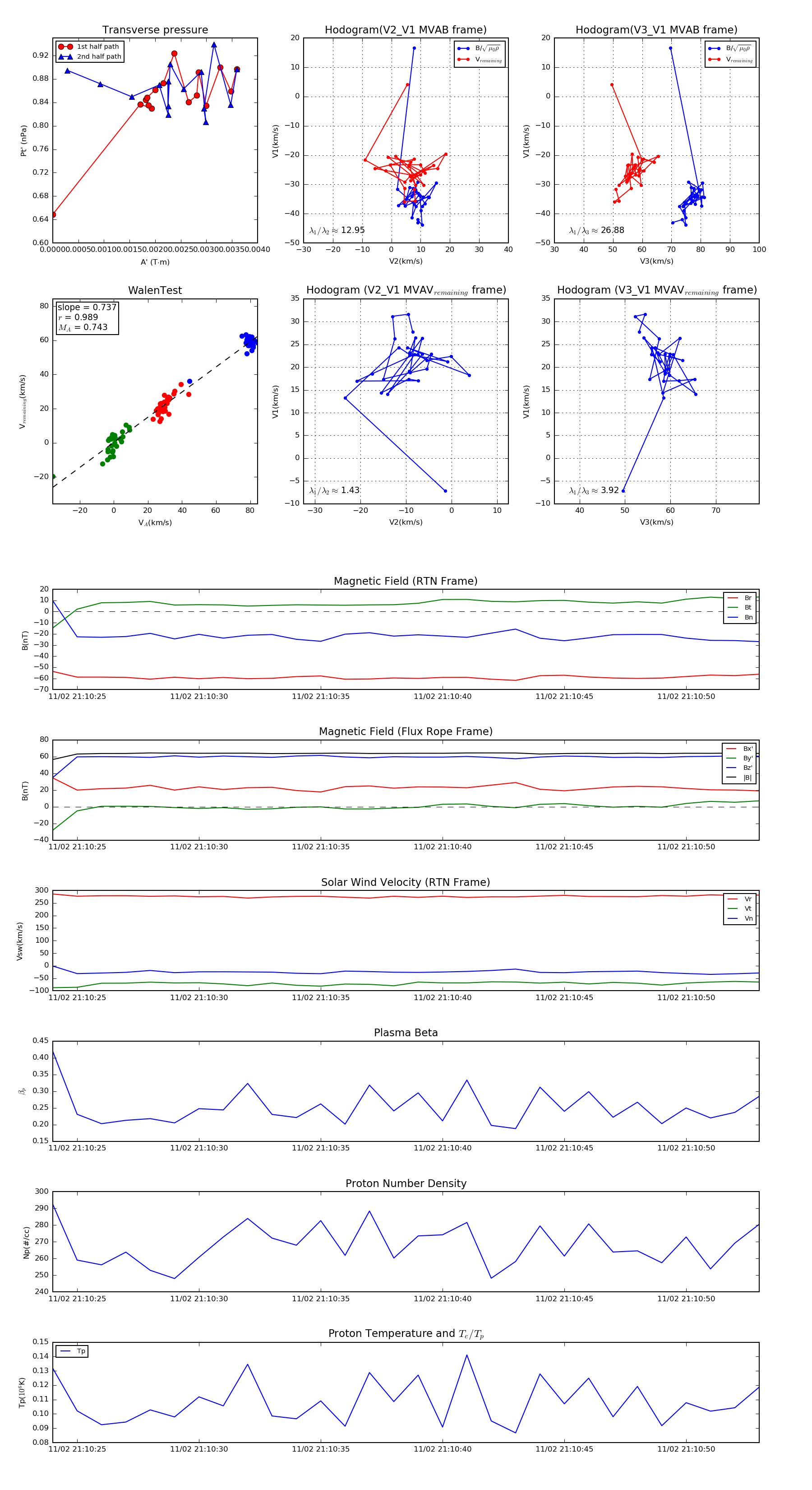
Flux Rope in 2018

Flux Rope Event 2018-11-02 21:10:24 ~ 2018-11-02 21:10:53 (30 seconds)


plot