HOME   LIST
‹–   –›

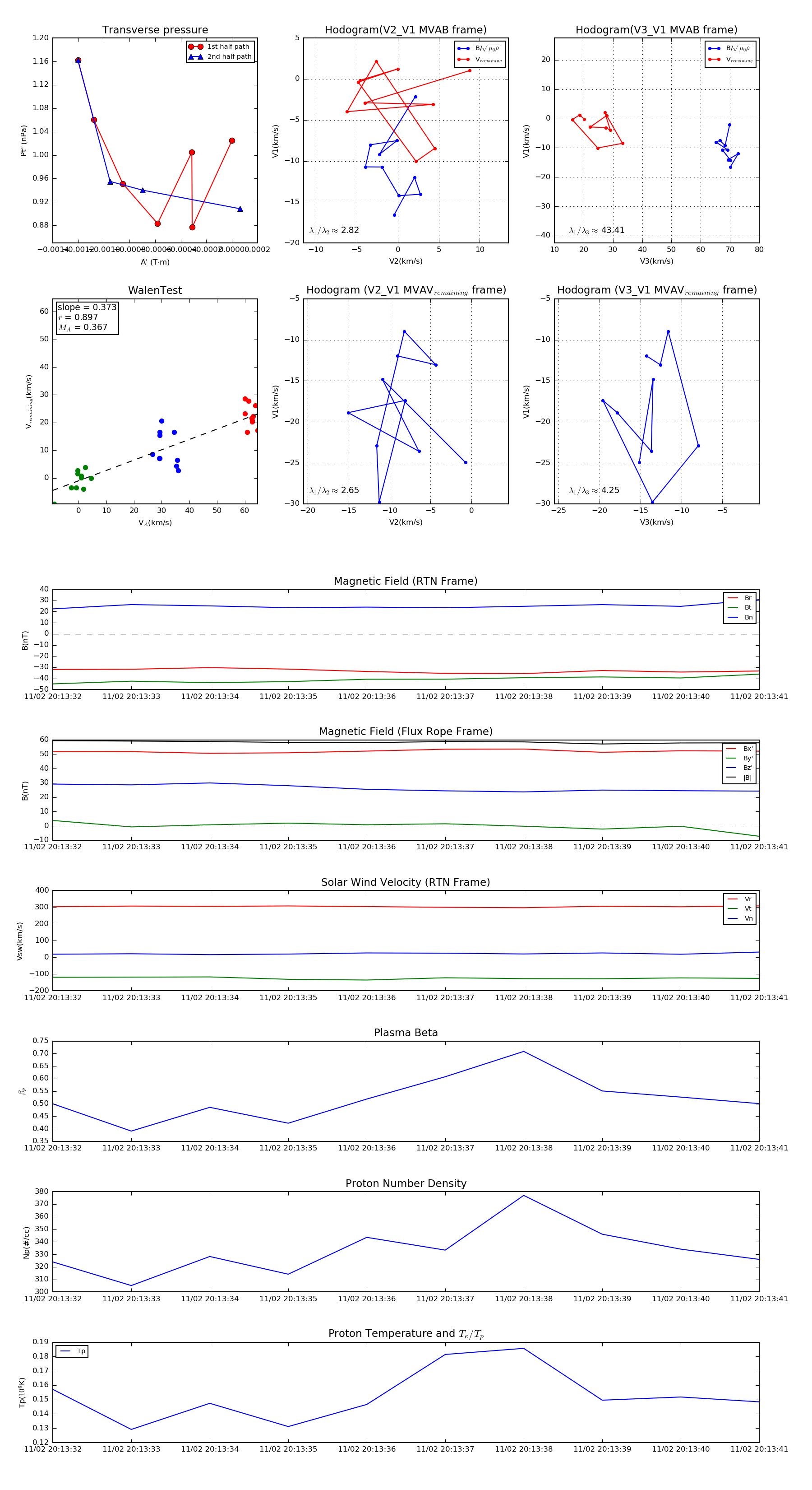
Flux Rope in 2018

Flux Rope Event 2018-11-02 20:13:32 ~ 2018-11-02 20:13:41 (10 seconds)


plot