HOME   LIST
‹–   –›

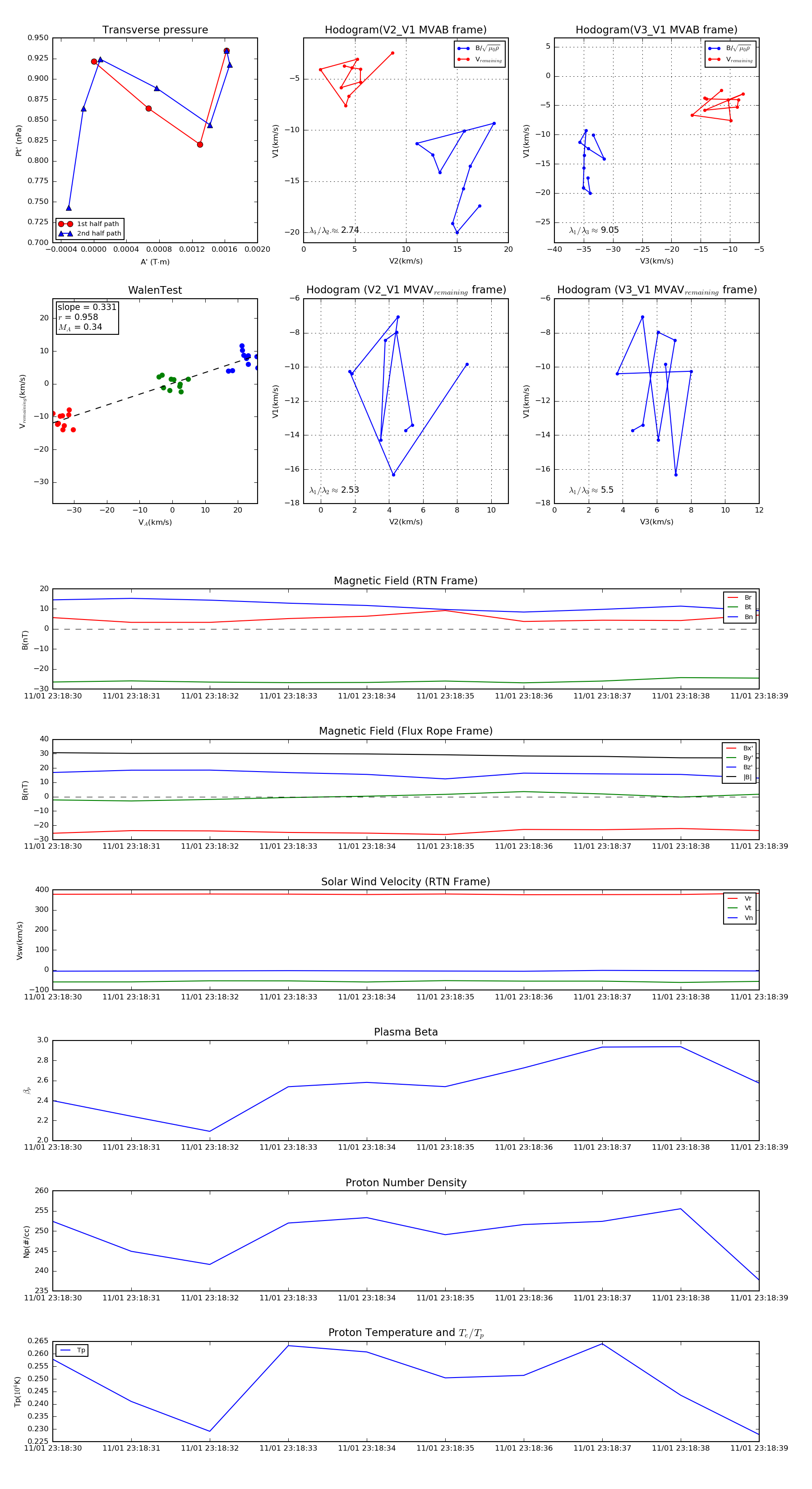
Flux Rope in 2018

Flux Rope Event 2018-11-01 23:18:30 ~ 2018-11-01 23:18:39 (10 seconds)


plot