HOME   LIST
‹–   –›

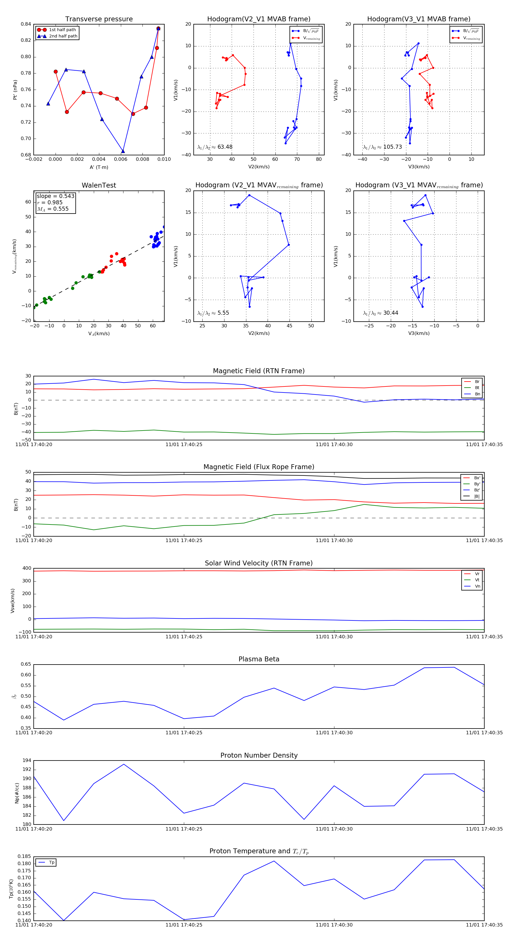
Flux Rope in 2018

Flux Rope Event 2018-11-01 17:40:20 ~ 2018-11-01 17:40:35 (16 seconds)


plot