HOME   LIST
‹–   –›

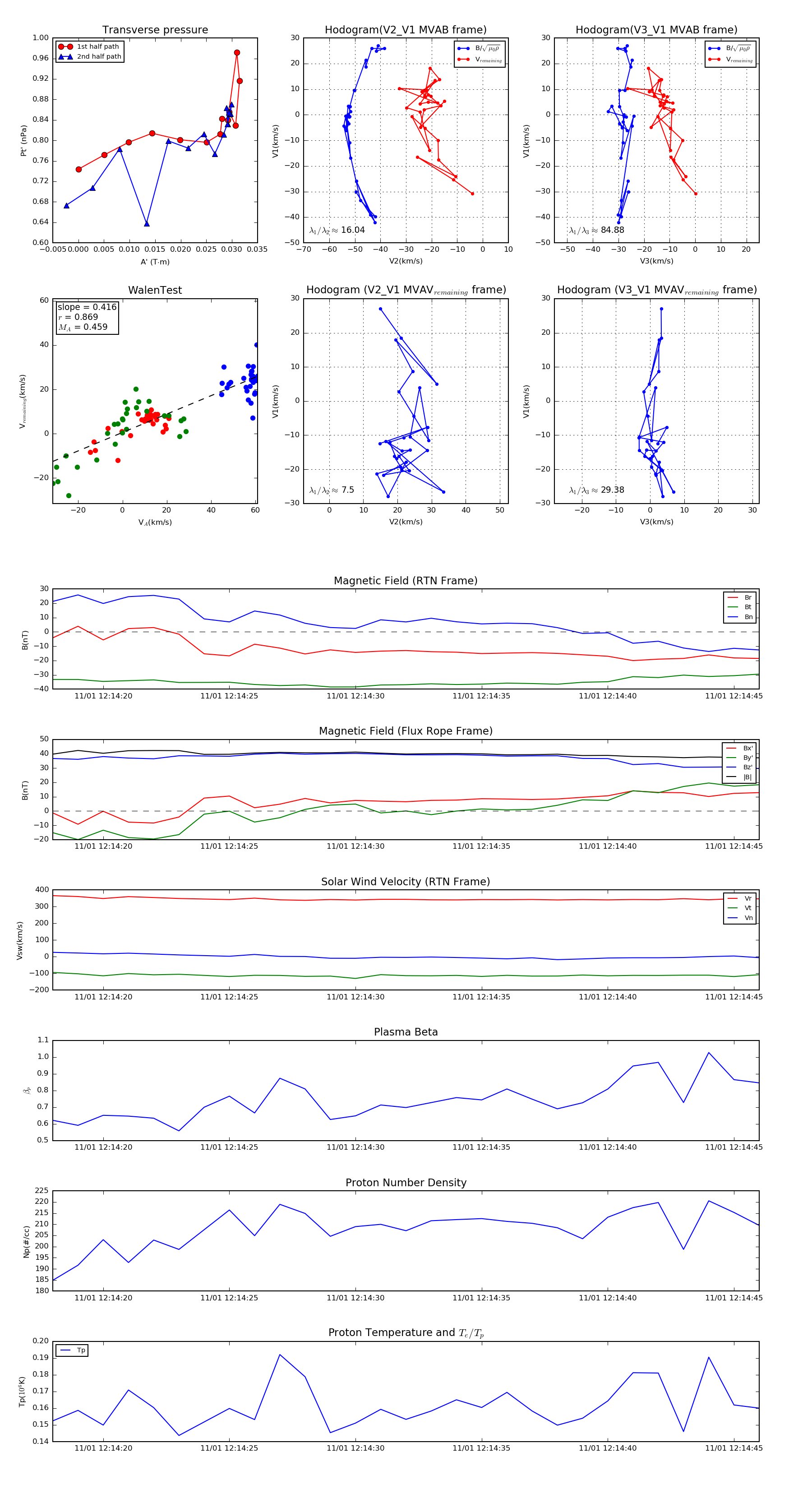
Flux Rope in 2018

Flux Rope Event 2018-11-01 12:14:18 ~ 2018-11-01 12:14:46 (29 seconds)


plot