HOME   LIST
‹–   –›

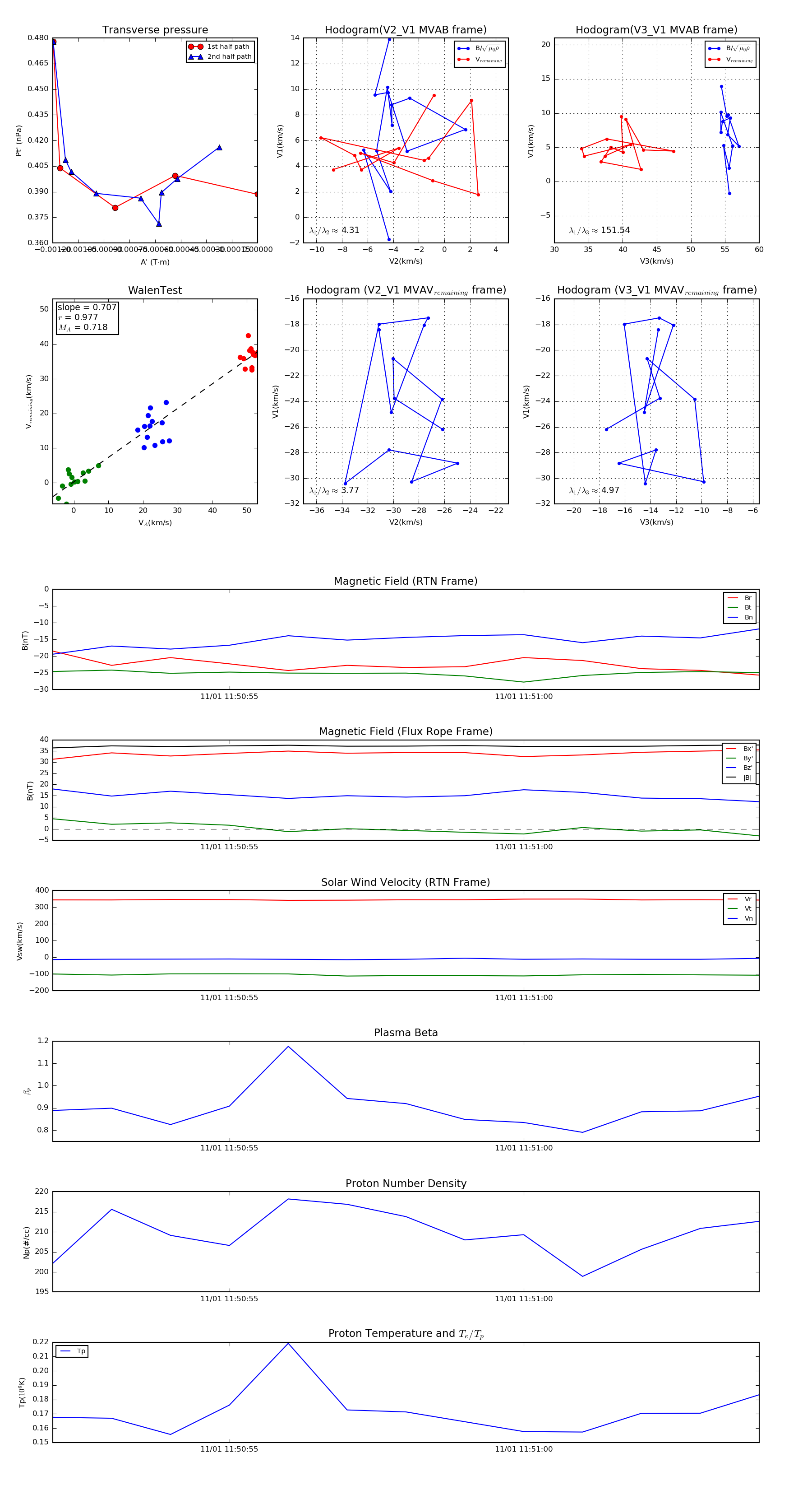
Flux Rope in 2018

Flux Rope Event 2018-11-01 11:50:52 ~ 2018-11-01 11:51:04 (13 seconds)


plot