HOME   LIST
‹–   –›

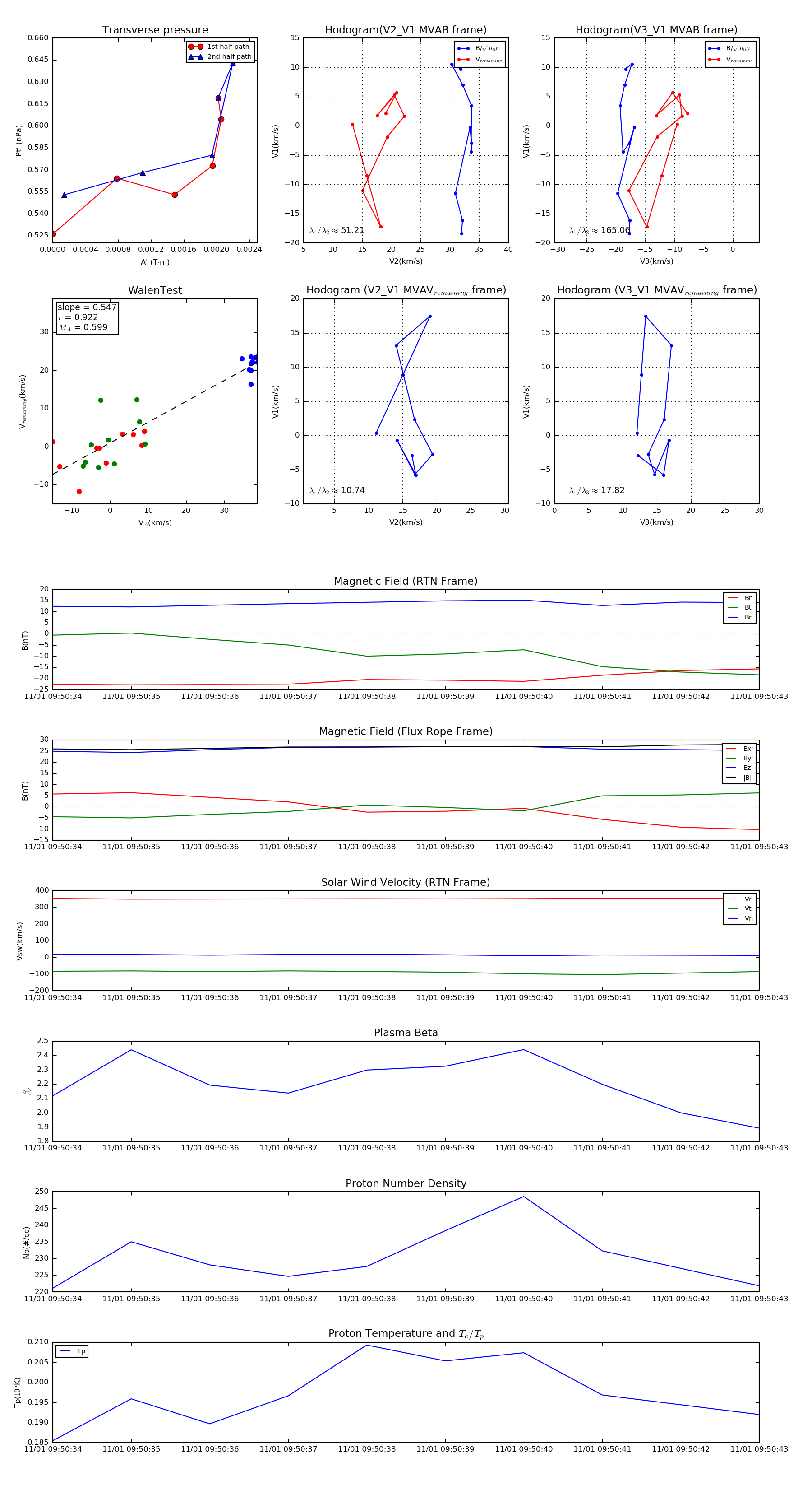
Flux Rope in 2018

Flux Rope Event 2018-11-01 09:50:34 ~ 2018-11-01 09:50:43 (10 seconds)


plot