HOME   LIST
‹–   –›

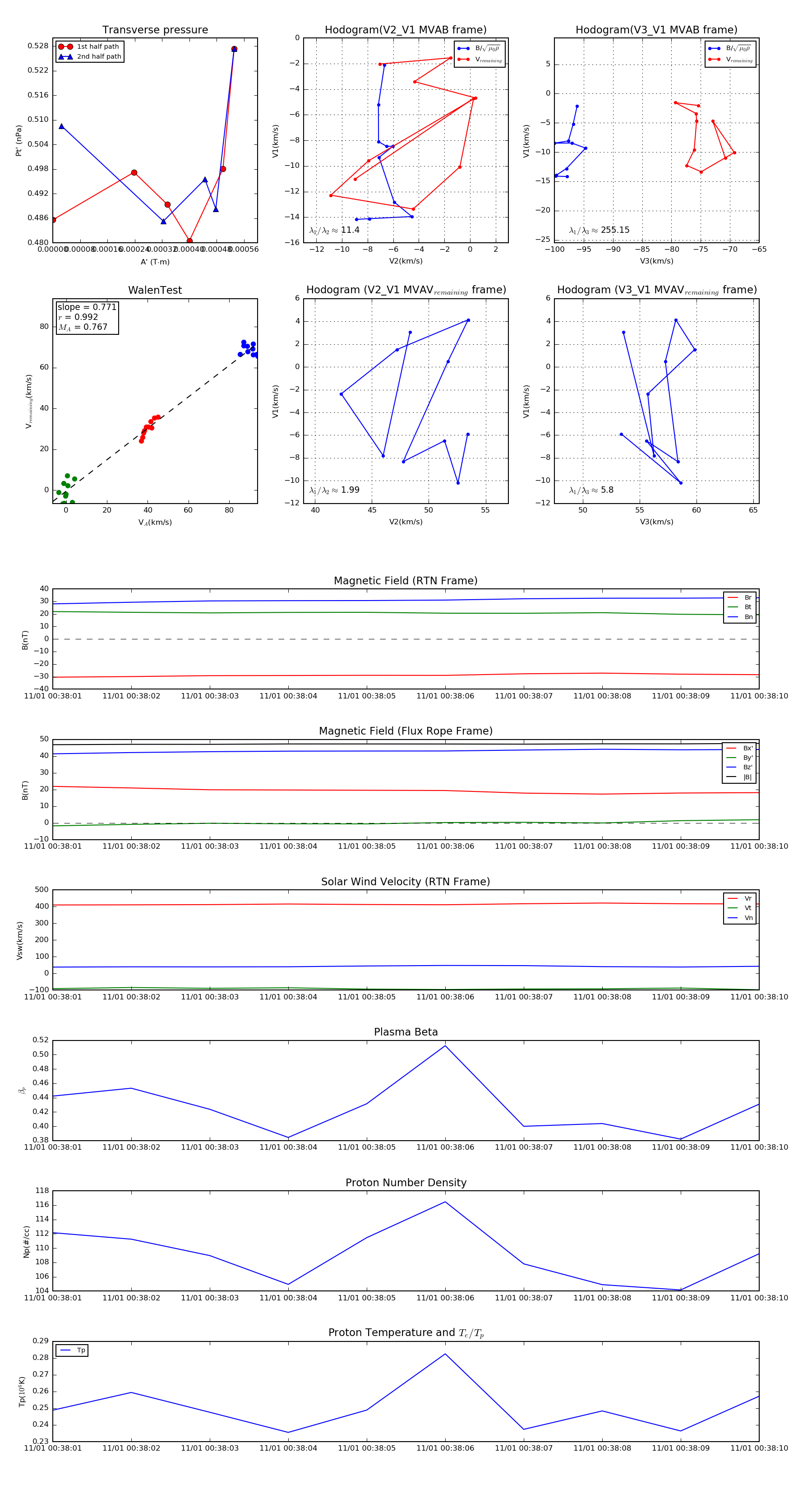
Flux Rope in 2018

Flux Rope Event 2018-11-01 00:38:01 ~ 2018-11-01 00:38:10 (10 seconds)


plot