HOME   LIST
‹–   –›

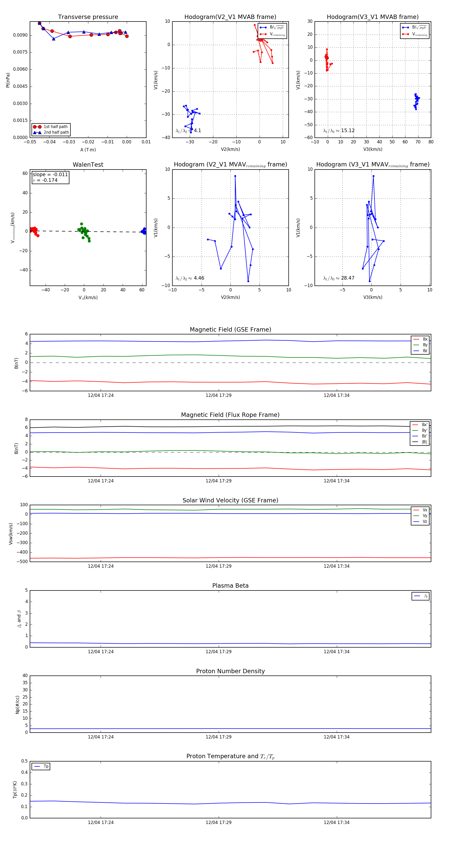
Flux Rope in 2018

Flux Rope Event 2018-12-04 17:21 ~ 2018-12-04 17:38 (18 minutes)


plot