HOME   LIST
‹–   –›

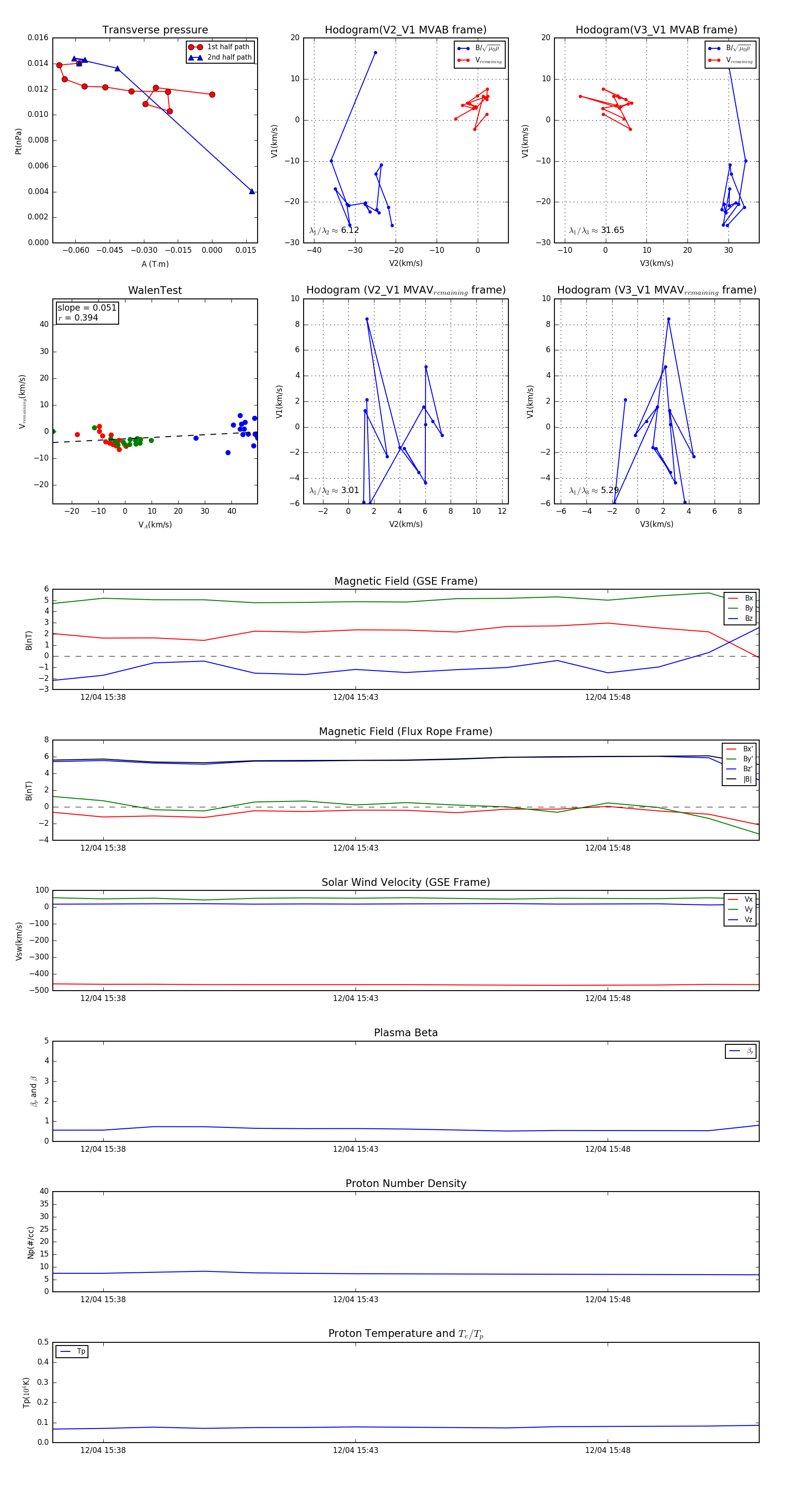
Flux Rope in 2018

Flux Rope Event 2018-12-04 15:37 ~ 2018-12-04 15:51 (15 minutes)


plot